试题 A: 逃离高塔

很简单,签到题,但是需要注意精度,用int会有溢出风险
答案:202
package lanqiao.t1;
import java.io.BufferedReader;
import java.io.IOException;
import java.io.InputStreamReader;
import java.io.PrintWriter;
import java.io.StreamTokenizer;
public class Main {
static class io {
static InputStreamReader ins = new InputStreamReader(System.in);
static StreamTokenizer in = new StreamTokenizer(ins);
static BufferedReader br = new BufferedReader(ins);
static PrintWriter out = new PrintWriter(System.out);
static int readInt() throws IOException {
in.nextToken();
return (int) in.nval;
}
}
public static void main(String[] args) {
long n = 2025;
long ans = 0;
for (long i = 1; i <= n; i++) {
long num = i * i * i;
if (num % 10 == 3) {
ans++;
}
}
io.out.println(ans);
io.out.flush();
}
}
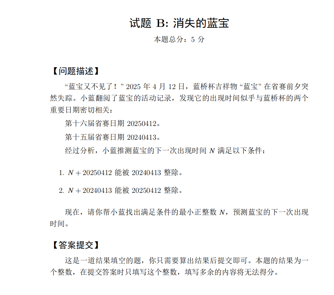
试题 B: 消失的蓝宝

读完一遍题,发现就是求N的最小,这里令两个日期分别为 a,b,那么就是
(n + a)%b == 0
(n+b)%a==0
第一眼想的是中国剩余定理,但是后面一看可以暴力
可以转换为 求(n+a)%b == 0 ,那么(n+a)一定是 b的倍数,那么就可以转为为:
求 (kb - 9999) % a == 0 ,把k求出来直接反推就行了]
答案: 409876661809331
package lanqiao.t2;
import java.io.BufferedReader;
import java.io.IOException;
import java.io.InputStreamReader;
import java.io.PrintWriter;
import java.io.StreamTokenizer;
public class Main {
static class io {
static InputStreamReader ins = new InputStreamReader(System.in);
static StreamTokenizer in = new StreamTokenizer(ins);
static BufferedReader br = new BufferedReader(ins);
static PrintWriter out = new PrintWriter(System.out);
static int readInt() throws IOException {
in.nextToken();
return (int) in.nval;
}
}
public static void main(String[] args) {
long x = 20250412, y = 20240413;
boolean flag = true;
for (int i = 9999; i <= 99999999 && flag; i++) {
long num = i * y;
io.out.println(num);
io.out.flush();
if ((num - 9999) % x == 0) {
io.out.println(i);
io.out.flush();
break;
}
}
io.out.flush();
}
}
试题 C: 电池分组

俺位异或,就是将两个数转成二进制,如果相同的位数都为1,那么结果这一位就是1,其余就是0
有两种想法,一种是统计二进制每一位有多少个,如果最后所有位数都是偶数,那么就是可以的,否则就不行
另外一种就是第一种的简化,如果两组的异或结果相同,那么两个再异或一定为0,所以只需要看是否异或起来结果为0就行
public class Main {
static class io {
static InputStreamReader ins = new InputStreamReader(System.in);
static StreamTokenizer in = new StreamTokenizer(ins);
static BufferedReader br = new BufferedReader(ins);
static PrintWriter out = new PrintWriter(System.out);
public static int readInt() throws IOException {
in.nextToken();
return (int) in.nval;
}
}
public static void main(String[] args) throws IOException {
int t = io.readInt();
while (t-- > 0) {
int n = io.readInt();
int num = 0;
for (int i = 1; i <= n; i++) {
num = num ^ io.readInt();
}
if (num == 0) {
io.out.println("YES");
} else {
io.out.println("NO");
}
io.out.flush();
}
}
}
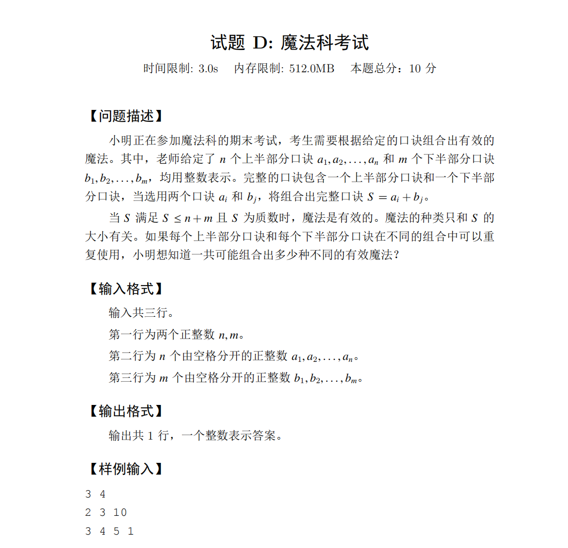
试题 D: 魔法科考试

题意就是用 a数组和b数组进行两两组合,如果为质数,并且小于等于n+m,那么就是有效的,问一共有多少种,其实真正的复杂度在于如何去判断质数,如果暴力那肯定不行,所以需要预处理,用质数筛预处理就行了
public class Main {
static class io {
static InputStreamReader ins = new InputStreamReader(System.in);
static StreamTokenizer in = new StreamTokenizer(ins);
static BufferedReader br = new BufferedReader(ins);
static PrintWriter out = new PrintWriter(System.out);
public static int readInt() throws IOException {
in.nextToken();
return (int) in.nval;
}
}
static Set<Integer> set = new TreeSet<Integer>();
static {
int num = 400000;
int cnt = 0;
int[] st = new int[num + 1];
int[] prime = new int[num + 1];
for (int i = 2; i <= num; i++) {
if (st[i] == 0) {
st[i] = 1;
prime[cnt++] = i;
set.add(i);
}
for (int j = 0; j < cnt && i * prime[j] <= num; j++) {
st[i * prime[j]] = 1;
if (i % prime[j] == 0) {
break;
}
}
}
}
public static void main(String[] args) throws IOException {
int n = io.readInt(), m = io.readInt();
int[] a = new int[n], b = new int[m];
for (int i = 0; i < n; i++) {
a[i] = io.readInt();
}
for (int i = 0; i < m; i++) {
b[i] = io.readInt();
}
Arrays.sort(a);
Arrays.sort(b);
Set<Integer> ans = new HashSet<Integer>();
for (int i = 0; i < n; i++) {
for (int j = 0; j < m; j++) {
int num = a[i] + b[j];
if (num > n + m)
break;
if (set.contains(num)) {
ans.add(num);
}
}
}
io.out.print(ans.size());
io.out.flush();
}
}
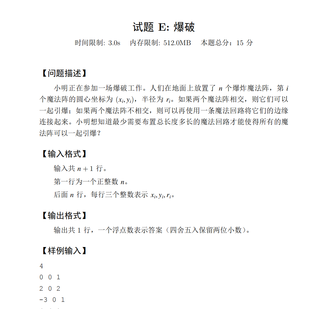
试题 E: 爆破

题意分析:将所有圆链接起来,所用的长度最小,首先想到的就是最小生成树,那么直接用prim或者kruskal算法,那么莫如何转换为算法的模型呢,如果两个圆相交,那么这两个圆心连城的边就是0,如果未相交,那么就是圆心距离-r1-r2,然后建图即可
public class Main {
static class io {
static InputStreamReader ins = new InputStreamReader(System.in);
static StreamTokenizer in = new StreamTokenizer(ins);
static BufferedReader br = new BufferedReader(ins);
static PrintWriter out = new PrintWriter(System.out);
public static int readInt() throws IOException {
in.nextToken();
return (int) in.nval;
}
}
static class Point {
int no;
int x;
int y;
int r;
public Point(int no, int x, int y, int r) {
this.no = no;
this.x = x;
this.y = y;
this.r = r;
}
}
static int N = 5010;
static class Edge implements Comparable<Edge> {
int a;
int b;
double c;
public Edge(int a, int b, double c) {
this.a = a;
this.b = b;
this.c = c;
}
@Override
public int compareTo(Edge o) {
return Double.compare(this.c, o.c);
}
}
static int[] fa;
static int find(int x) {
return fa[x] == x ? fa[x] : (fa[x] = find(fa[x]));
}
public static void main(String[] args) throws IOException {
int n = io.readInt();
fa = new int[n + 1];
for (int i = 1; i <= n; i++) {
fa[i] = i;
}
Point[] points = new Point[n + 1];
for (int i = 1; i <= n; i++) {
points[i] = new Point(i, io.readInt(), io.readInt(), io.readInt());
}
int cnt = 0;
Edge[] edges = new Edge[n * n];
for (int i = 1; i <= n; i++) {
for (int j = i + 1; j <= n; j++) {
Point point1 = points[i], point2 = points[j];
int r1 = point1.r, r2 = point2.r;
double dis = Math.sqrt(
(point1.x - point2.x) * (point1.x - point2.x) + (point1.y - point2.y) * (point1.y - point2.y));
if (r1 + r2 < dis) {
double d = dis - r1 - r2;
edges[cnt++] = new Edge(i, j, d);
} else {
edges[cnt++] = new Edge(i, j, 0);
}
}
}
Arrays.sort(edges, 0, cnt);
double ans = 0;
for (int i = 0; i < cnt; i++) {
Edge edge = edges[i];
int f1 = find(edge.a), f2 = find(edge.b);
if (f1 == f2)
continue;
ans += edge.c;
fa[f1] = f2;
}
io.out.printf("%.2f", ans);
io.out.flush();
}
}
试题 F: 数组翻转
不会,写了个暴力,应该能骗点分
试题 G: 2 的幂

写了个朴素算法,骗分
试题 H: 研发资源分配

直接模拟