1.排序的概念及其运用
1.1 排序的概念
排序 :所谓排序,就是使一串记录,按照其中的某个或某些关键字的大小,递增或递减的排列起来的操作。
稳定性 :假定在待排序的记录序列中,存在多个具有相同的关键字的记录,若经过排序,这些记录的相对次序保持不变,即在原序列中,r[i]=r[j] ,且 r[i] 在 r[j] 之前,而在排序后的序列中, r[i] 仍在 r[j] 之前,则称这种排序算法是稳定的;否则称为不稳定的。
内部排序 :数据元素全部放在内存中的排序。
外部排序 :数据元素太多不能同时放在内存中,根据排序过程的要求不能在内外存之间移动数据的排序。
1.2 常见的排序算法

1.3 排序接口的实现
#include<stdio.h>
#include<stdlib.h>
#include<stdbool.h>
void PrintArray(int* a, int n);
void InsertSort(int* a, int n);
void ShellSort(int* a, int n);
void BubbleSort(int* a, int n);
void SelectSort(int* a, int n);
void BubblleSort(int* a, int n);
void SelectSort(int* a, int n);
void HeapSort(int* a, int n);
void QuickSort(int* a, int begin, int end);
2.常见排序算法的实现
2.1 插入排序
插入排序是一种简单的插入排序算法,基本思想是:
把待排序的记录按其关键码值的大小逐个插入到一个已经排好序的有序序列中,直到所有的记录插入完为 止,得到一个新的有序序列 。
实际中我们玩扑克牌时,就用了插入排序的思想
2.2.1直接插入排序
当插入第 i(i>=1) 个元素时,前面的 array[0],array[1],…,array[i-1] 已经排好序,此时用 array[i] 的排序码与array[i-1],array[i-2],…的排序码顺序进行比较,找到插入位置即将 array[i] 插入,原来位置上的元素顺序后移
动图演示:
代码示例:
void InsertSort(int* a, int n)
{
//[0,end]有序,插入tmp依旧有序
for (int i = 1; i < n; i++)
{
int end = i - 1;
int tmp = a[i];
while (end >= 0)
{
if (a[end] > tmp)
{
a[end + 1] = a[end];
end--;
}
else
{
break;
}
}
a[end + 1] = tmp;
}
}

如果从头开始比较的话,我们想象一下摸牌的过程,当我们摸了第一张牌的时候,那么这张牌就是有序的,摸第二张牌的时候要跟第一张牌进行比较,如果小就放在前面,比它大就放在后面。摸第三张牌就跟第二张进行比较,以此类推,摸第n张牌就跟第n-1张进行比较。其中第一张牌就是end,要摸的牌就是tmp,依次比较就要end--,我们要以计算机的思路进行比较,实际生活中我们一眼就能看出牌应该在哪个位置。OK,这就是插入排序的逻辑思路了。
直接插入排序的特性总结:
1. 元素集合越接近有序,直接插入排序算法的时间效率越高
2. 时间复杂度:最坏: O(N^2)——逆序 最好:O(N)——顺序
3. 空间复杂度: O(1) ,它是一种稳定的排序算法
4. 稳定性:稳定
2.2.2 希尔排序
希尔排序法又称缩小增量法。希尔排序法的基本思想是: 先选定一个整数,把待排序文件中所有记录分成个 组,所有距离为的记录分在同一组内,并对每一组内的记录进行排序。然后取重复上述分组和排序的工 作。当到达 =1 时,所有记录在统一组内排好序 。
动图演示:
预排序就是对gap组数据分别进行插入排序。
至于gap取多少后面我们会来进行讨论。我们先来看一下第一组排序是怎样实现的
这样看是不是跟插入排序有点相似。我们继续来看红色的这一组是怎样实现的
红色这一组排完就看其它组该怎样排序该如何实现?在套一组循环就OK了
不过代码还能继续优化,可以多组并排,如下图
我们来看一下2种方式的区别
接下来我们来看当gap取不同的值时,它们的预排序是什么结果
通过上面的图片我们来讨论一下gap的取值该怎样取呢 ?
我们令gap=n,gap=gap/3+1。加1的原因是保证最后一次一定是1。当gap==1时就是直接插入排序。当然你也可以用gap/2,这样不管是奇数还是偶数都能保证最后一次一定是1.

代码示例:
void ShellSort(int* a, int n)
{
int gap = n;
while (gap > 1)
{
gap = gap / 3 + 1;//加1保证最后一次一定是1
for (int j = 0; j < gap; j++)
{
for (int i = j; i < n - gap; i += gap)//i<n时会有越界的风险
{
int end = i;
int tmp = a[end + gap];
while (end >= 0)
{
if (a[end] > tmp)
{
a[end + gap] = a[end];
end -= gap;
}
else
{
break;
}
}
a[end + gap] = tmp;
}
}
}
}
希尔排序的特性总结:
1. 希尔排序是对直接插入排序的优化。
2. 当 gap > 1 时都是预排序,目的是让数组更接近于有序。当 gap == 1 时,数组已经接近有序的了,这样就
会很快。这样整体而言,可以达到优化的效果。我们实现后可以进行性能测试的对比。
3. 希尔排序的时间复杂度不好计算,因为 gap 的取值方法很多,导致很难去计算,因此在一些书中给出的希尔排序的时间复杂度都不固定
2.2 选择排序
2.2.1基本思想
每一次从待排序的数据元素中选出最小(或最大)的一个元素,存放在序列的起始位置,直到全部待排序的数据元素排完 。
2.2.2 直接选择排序
在元素集合 array[i]--array[n-1] 中选择关键码最大 ( 小 ) 的数据元素
若它不是这组元素中的最后一个 ( 第一个 ) 元素,则将它与这组元素中的最后一个(第一个)元素交换
在剩余的 array[i]--array[n-2] ( array[i+1]--array[n-1] )集合中,重复上述步骤,直到集合剩余 1 个元素
动图演示:
代码示例:
void Swap(int* p1, int* p2)
{
int tmp = *p1;
*p1 = *p2;
*p2 = tmp;
}
void SelectSort(int* a, int n)
{
int begin = 0, end = n - 1;
while (begin < end)
{
int maxi = begin, mini = begin;
for (int i = begin; i <= end; i++)
{
if (a[i] > a[maxi])
maxi = i;
if (a[i] < a[mini])
mini = i;
}
Swap(&a[begin], &a[mini]);
if (begin == maxi)
maxi = mini;
Swap(&a[end], &a[maxi]);
++begin;
--end;
}
}
直接选择排序的特性总结:
1. 直接选择排序思考非常好理解,但是效率不是很好。实际中很少使用
2. 时间复杂度: O(N^2)
3. 空间复杂度: O(1)
4. 稳定性:不稳定
2.2.3 堆排序
堆排序 (Heapsort) 是指利用堆积树(堆)这种数据结构所设计的一种排序算法,它是选择排序的一种。它是通过堆来进行选择数据。需要注意的是排升序要建大堆,排降序建小堆。
堆排序在前面的文章中我已经介绍过了,所以直接给出代码
代码示例:
void AdjustDown(int* a, int n, int parent)
{
int child = parent * 2 + 1;
while (child < n)
{
if (child + 1 < n && a[child + 1] > a[child])//child+1防止越界
{
++child;
}
if (a[child] > a[parent])
{
Swap(&a[child], &a[parent]);
parent = child;
child = parent * 2 + 1;
}
else
{
break;
}
}
}
void HeapSort(int* a, int n)
{
//建大堆
for (int i = (n - 1 - 1) / 2; i >= 0; i--)
{
AdjustDown(a, n, i);
}
int end = n - 1;
while (end > 0)
{
Swap(&a[0], &a[end]);
AdjustDown(a, end, 0);
--end;
}
}
直接选择排序的特性总结:
1. 堆排序使用堆来选数,效率就高了很多。
2. 时间复杂度: O(N*logN)
3. 空间复杂度: O(1)
4. 稳定性:不稳定
2.3 交换排序
2.3.1 基本思想
基本思想:所谓交换,就是根据序列中两个记录键值的比较结果来对换这两个记录在序列中的位置,交换排序的特点是:将键值较大的记录向序列的尾部移动,键值较小的记录向序列的前部移动。
2.3.2 冒泡排序
冒泡排序是我们最熟悉的一种排序算法了,就不过多介绍了。直接给出代码
void BubbleSort(int* a, int n)
{
for (int j = 0; j < n; ++j)
{
bool exchange = false;
for (int i = 1; i < n - j; i++)
{
if (a[i - 1] > a[i])
{
int tmp = a[i];
a[i] = a[i - 1];
a[i - 1] = tmp;
exchange = true;
}
}
if (exchange == false)
{
break;
}
}
}
动图演示:

冒泡排序的特性总结:
1. 冒泡排序是一种非常容易理解的排序
2. 时间复杂度: O(N^2)
3. 空间复杂度: O(1)
4. 稳定性:稳定
2.3.3 快速排序
快速排序是 Hoare 于 1962 年提出的一种二叉树结构的交换排序方法,其基本思想为: 任取待排序元素序列中 的某元素作为基准值,按照该排序码将待排序集合分割成两子序列,左子序列中所有元素均小于基准值,右 子序列中所有元素均大于基准值,然后最左右子序列重复该过程,直到所有元素都排列在相应位置上为止 。
我们发现和二叉树前序遍历规则非常像,我们在写递归框架时可想想二叉树前序遍历规则即可快速写出来,后序只需分析如何按照基准值来对区间中数据进行划分的方式即可。
将区间按照基准值划分为左右两半部分的常见方式有:
1.hoare版本
动图演示:
hoare版本有2个问题,一个是死循环(遇到重复出现的值)另一个是越界。
死循环的解决办法就是加等号,越界的问题就要判断left是否小于right
上面只是第一次排序的过程,还要进行递归才能排完序
代码示例:
int PartSort1(int* a, int left, int right)
{
int keyi = left;
while (left < right)
{
//右边找小
while (left < right && a[right] >= a[keyi])
{
--right;
}
//左边找大
while (left < right && a[left] <= a[keyi])
{
++left;
}
Swap(&a[left], &a[right]);
}
Swap(&a[keyi], &a[left]);//相遇就交换keyi和left
return left;
}
void QuickSort(int* a, int begin, int end)
{
if (begin > end)
return;
int keyi = PartSort1(a, begin, end);
//int keyi = PartSort2(a, begin, end);
//int keyi = PartSort3(a, begin, end);
QuickSort(a, begin, keyi - 1);
QuickSort(a, keyi + 1, end);
}
这里面有些问题需要注意,如何保证相遇位置就一定比key小

2.挖坑法
动图示例:


挖坑法比较好理解,就不用过多解释了
代码示例:
//挖坑法
int PartSort2(int* a, int left, int right)
{
int key = a[left];
int hole = left;
while (left < right)
{
while (left < right && a[right] >= key)
{
--right;
}
a[hole] = a[right];
hole = right;
while (left < right && a[left] <= key)
{
++left;
}
a[hole] = a[left];
hole = left;
}
a[hole] = key;
return hole;
}
3.前后指针法
动图演示:

思想:1.最开始prev和cur是相邻的。
2.当cur遇到比key大的值以后,它们之间的值都是比key大的值
3.cur找小,找到小的以后,先++prev,然后交换prev的位置和cur的位置,相当于把大的翻滚式往右边推的同时把小的换到左边

代码示例:
int PartSort3(int* a, int left, int right)
{
int prev = left;
int cur = left + 1;
int keyi = left;
while (cur <= right)
{
if (a[cur] < a[keyi] && ++prev != cur)
{
Swap(&a[prev], &a[cur]);
}
++cur;
}
Swap(&a[prev], &a[keyi]);
keyi = prev;
return keyi;
}
快速排序优化:
每次选key都是中位数,效率就很好。当数据有序的时候,变成最坏,时间复杂度是O(N^2)。
解决方法是1.随机数选key 2.三数取中
三数取中代码
//三数取中
int GetMidIndex(int* a, int left, int right)
{
int mid = (left + right) / 2;
if (a[left] < a[mid])
{
if (a[mid] < a[right])
return mid;
else if (a[left] < a[right])
return right;
else
return left;
}
else
{
if (a[mid] > a[right])
return mid;
else if (a[left] > a[right])
return right;
else
return left;
}
}
然后再三个版本中加入这2行代码

2.3.4 快速排序的非递归实现
void QuickSortNonR(int* a, int begin, int end)
{
ST st;
STInit(&st);
STPush(&st,end);
STPush(&st,begin);
while (!STEmpty(&st))
{
int left = STTop(&st);
STPop(&st);
int right = STTop(&st);
STPop(&st);
int keyi = PartSort1(a, left, right);
// [left, keyi-1] keyi [keyi+1, right]
if (keyi + 1 < right)
{
STPush(&st, right);
STPush(&st, keyi+1);
}
if (left < keyi - 1)
{
STPush(&st, keyi - 1);
STPush(&st, left);
}
}
STDestroy(&st);
}
2.3.5 各种排序算法的比较
我们可以用10万个数据来看一看这几种排序的时间差异,看一下哪种算法好
void TestOP()
{
srand(time(0));
const int N = 100000;
int* a1 = (int*)malloc(sizeof(int) * N);
int* a2 = (int*)malloc(sizeof(int) * N);
int* a3 = (int*)malloc(sizeof(int) * N);
int* a4 = (int*)malloc(sizeof(int) * N);
int* a5 = (int*)malloc(sizeof(int) * N);
int* a6 = (int*)malloc(sizeof(int) * N);
int* a7 = (int*)malloc(sizeof(int) * N);
for (int i = 0; i < N; ++i)
{
a1[i] = rand();
a2[i] = a1[i];
a3[i] = a1[i];
a4[i] = a1[i];
a5[i] = a1[i];
a6[i] = a1[i];
a7[i] = a1[i];
}
int begin1 = clock();
InsertSort(a1, N);
int end1 = clock();
int begin2 = clock();
ShellSort(a2, N);
int end2 = clock();
int begin3 = clock();
BubbleSort(a3, N);
int end3 = clock();
int begin4 = clock();
SelectSort(a4, N);
int end4 = clock();
int begin5 = clock();
HeapSort(a5, N);
int end5 = clock();
int begin6 = clock();
QuickSort(a6, 0, N - 1);
int end6 = clock();
printf("InsertSort:%d\n", end1 - begin1);
printf("ShellSort:%d\n", end2 - begin2);
printf("BubbleSort:%d\n", end3 - begin3);
printf("SelcetSort:%d\n", end4 - begin4);
printf("HeapSort:%d\n", end5 - begin5);
printf("QuickSort:%d\n", end6 - begin6);
free(a1);
free(a2);
free(a3);
free(a4);
free(a5);
free(a6);
free(a7);
}
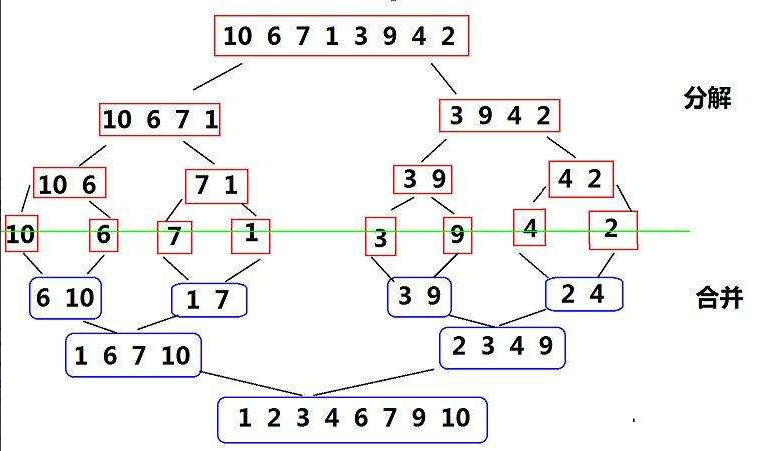
2.4 归并排序
2.4.1概念
归并排序是建⽴在归并操作上的⼀种有效,稳定的排序算法,该算法是采⽤分治法(Divide and
Conquer)的⼀个⾮常典型的应⽤。将已有序的⼦序列合并,得到完全有序的序列;即先使每个⼦序 列有序,再使子序列段间有序。若将两个有序表合并成⼀个有序表,称为⼆路归并。
归并排序的基本概念如下:
- 分割:将待排序的序列不断地⼆分为两个⼦序列,直到每个⼦序列只剩下⼀个元素。
- 归并:将两个有序⼦序列合并为⼀个有序序列。
2.4.2 基本思想
归并排序是⼀种基于分治思想的排序算法,它的基本思想是将待排序的序列不断地⼆分为两个子序
列,直到每个⼦序列只剩下⼀个元素。然后,将两个子序列归并成⼀个有序序列,不断地归并,直到 最终得到⼀个有序序列。如图所示:
动图演示:
2.4.3 非递归实现方式
void MergeSortNonR(int* a, int n)
{
int* tmp = (int*)malloc(sizeof(int) * n);
int gap = 1;
while (gap < n)
{
int j = 0;
for (int i = 0; i < n; i += 2 * gap)
{
// 每组的合并数据
int begin1 = i, end1 = i + gap - 1;
int begin2 = i + gap, end2 = i + 2 * gap - 1;
if (end1 >= n || begin2 >= n)
{
break;
}
// 修正
if (end2 >= n)
{
end2 = n - 1;
}
while (begin1 <= end1 && begin2 <= end2)
{
if (a[begin1] < a[begin2])
{
tmp[j++] = a[begin1++];
}
else
{
tmp[j++] = a[begin2++];
}
}
while (begin1 <= end1)
{
tmp[j++] = a[begin1++];
}
while (begin2 <= end2)
{
tmp[j++] = a[begin2++];
}
// 归并一组,拷贝一组
memcpy(a + i, tmp + i, sizeof(int) * (end2 - i + 1));
}
gap *= 2;
}
free(tmp);
}
2.3.4 递归方式实现
void _MergeSort(int* a,int begin, int end,int* tmp)
{
if (begin == end)
return;
int mid = (begin + end) / 2;
// [begin, mid] [mid+1, end]
_MergeSort(a, begin, mid, tmp);
_MergeSort(a, mid+1, end, tmp);
int begin1 = begin, end1 = mid;
int begin2 = mid + 1, end2 = end;
int i = begin;
while (begin1 <= end1 && begin2 <= end2)
{
if (a[begin1] < a[begin2])
{
tmp[i++] = a[begin1++];
}
else
{
tmp[i++] = a[begin2++];
}
}
while (begin1 <= end1)
{
tmp[i++] = a[begin1++];
}
while (begin2 <= end2)
{
tmp[i++] = a[begin2++];
}
memcpy(a + begin, tmp + begin, sizeof(int) * (end - begin + 1));
}
void MergeSort(int* a, int n)
{
int* tmp = (int*)malloc(sizeof(int) * n);
_MergeSort(a, 0, n - 1, tmp);
free(tmp);
}
以上两种实现⽅式都包含了归并排序的基本思想,即分割和归并。在实际应⽤中,通常采⽤⾮递归⽅
式的实现,主要有以下几个原因:
- 非递归方式实现的空间复杂度更低:递归⽅式需要使⽤系统栈来保存函数调⽤信息,当递归深度较大时,可能会导致栈溢出。而非递归⽅式可以使⽤循环和迭代来实现,不需要使⽤额外的空间,因此空间复杂度更低。
- 非递归方式实现的效率更⾼:递归⽅式需要频繁地进行函数调⽤和返回操作,每次调⽤和返回都会带来额外的开销。而非递归方式只需要进⾏简单的循环和迭代,效率更高。
- ⾮递归方式实现的代码更易于理解和调试:递归方式实现的代码⽐较难以理解和调试,因为递归过程中函数的调⽤顺序⽐较复杂。而非递归方式实现的代码结构更加清晰,易于理解和调试。
归并排序的特性总结:
1. 归并的缺点在于需要 O(N)的空间复杂度,归并排序的思考更多的是解决在磁盘中的外排序题。
2. 时间复杂度:O(N*logN)
3. 空间复杂度:O(N)
4. 稳定性:稳定
