文章目录
前言
在分布式系统统治天下的时代,每个开发者都深谙这条铁律:失败不是意外,而是必然发生的常态。当你的系统开始面对:
- 支付网关的随机性503错误
- 跨云服务的网络闪断
- 数据库连接池的瞬时过载
- 消息中间件的心跳丢失
传统的try-catch+循环重试模式会迅速演变为代码肿瘤——不仅导致业务逻辑被防御性代码淹没,更会因缺乏统一策略引发重试风暴(Retry Storm)等灾难性后果。Spring Retry的价值正在于此:它用声明式弹性策略取代碎片化的重试代码,通过标准化熔断/退避/监控机制,让系统获得"受控失败,优雅恢复"的生存智慧。掌握这项技术,是构建现代云原生系统的必备生存技能,更是从CRUD开发者迈向架构设计师的关键跳板。
一、核心原理
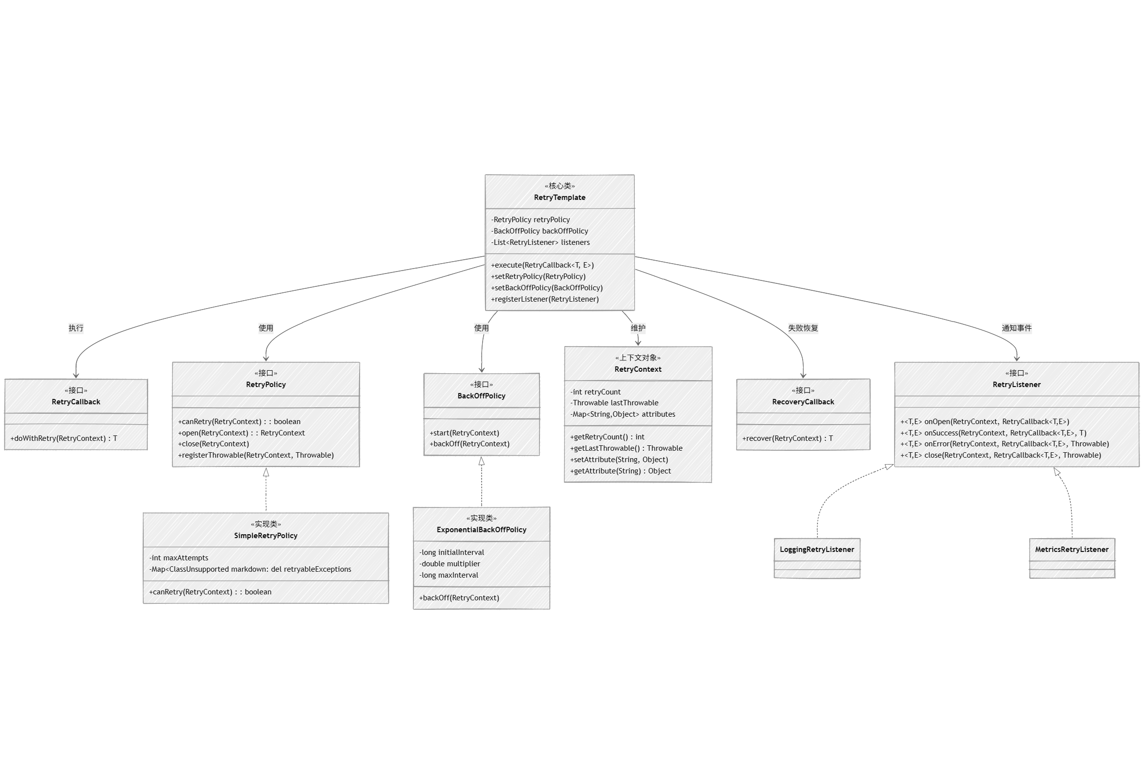
1.1 架构设计

核心组件说明:
- RetryTemplate: 重试操作入口
- RetryCallback: 业务逻辑封装接口
- RetryPolicy: 重试策略决策器
- BackOffPolicy: 重试间隔控制器
1.2 执行流程

二、实践指南
2.1 声明式注解使用
@Service
public class PaymentService {
@Retryable(
value = {PaymentException.class},
maxAttempts = 5,
backoff = @Backoff(
delay = 1000,
multiplier = 2,
maxDelay = 10000
)
)
public void processPayment(Order order) {
// 支付逻辑
}
@Recover
public void recover(PaymentException e) {
// 最终失败处理
}
}
配置参数说明:
- maxAttempts: 最大尝试次数(包含首次调用)
- delay: 初始等待时间(ms)
- multiplier: 退避乘数,用于控制重试间隔的指数增长倍数。
- maxDelay: 最大等待时间(ms)
2.2 编程式配置
RetryTemplate template = new RetryTemplate();
// 配置重试策略
SimpleRetryPolicy policy = new SimpleRetryPolicy();
policy.setMaxAttempts(3);
// 配置退避策略
ExponentialBackOffPolicy backOff = new ExponentialBackOffPolicy();
backOff.setInitialInterval(1000);
backOff.setMultiplier(2.0);
backOff.setMaxInterval(10000);
template.setRetryPolicy(policy);
template.setBackOffPolicy(backOff);
// 执行操作
template.execute(ctx -> {
// 业务逻辑
return api.call();
});
三、高级扩展点
3.1 自定义重试策略
public class CircuitBreakerRetryPolicy implements RetryPolicy {
private final CircuitBreaker breaker;
public boolean canRetry(RetryContext context) {
return breaker.isClosed() &&
context.getRetryCount() < maxAttempts;
}
// 其他接口实现...
}
3.2 自定义退避策略
public class JitterBackOffPolicy implements BackOffPolicy {
private Random random = new Random();
public void backOff(RetryContext context)
throws BackOffInterruptedException {
// 计算基础退避时间(需外部实现),通常基于指数退避算法
long baseDelay = calculateBaseDelay(context);
// 在基础延迟上叠加 ±20% 的随机波动,防止多个客户端同步重试
long jitter = (long)(baseDelay * 0.2 * random.nextDouble());
// 暂停当前线程,实现延迟效果
Thread.sleep(baseDelay + jitter);
}
}
3.3 重试监听器
public class MetricsRetryListener implements RetryListener {
// 每次重试失败时调用
@Override
public <T, E extends Throwable> void onError(
RetryContext context,
RetryCallback<T, E> callback,
Throwable throwable) {
// 记录错误次数
Metrics.counter("retry.errors").increment();
}
// 重试流程结束时调用(无论成功或失败)
@Override
public <T, E extends Throwable> void close(
RetryContext context,
RetryCallback<T, E> callback,
Throwable throwable) {
// 判断是否因 重试次数耗尽 而失败
if(context.isExhaustedOnly()) {
Metrics.counter("retry.exhausted").increment();
}
}
}
四、最佳实践
4.1 策略选择指南
核心策略分类:
- 简单重试策略 (SimpleRetryPolicy):设定固定最大重试次数,适用于短暂性故障场景,缺点是无退避机制易引发下游服务压力。
- 熔断重试策略 (CircuitBreakerRetryPolicy):结合熔断器状态判断是否允许重试,避免持续冲击故障服务,需定义熔断器阈值和状态转换条件。
- 退避重试策略 (BackoffPolicy):固定间隔退避/指数退避/随机抖动退避。
- 禁用重试策略(NeverRetryPolicy):禁止任何重试行为,无论发生何种异常,均直接失败并抛出异常,适用于关键事务操作。
| 场景 | 推荐策略组合 |
|---|---|
| 快速失败场景 | SimpleRetryPolicy + FixedBackOff |
| 高并发远程调用 | ExponentialBackOff + CircuitBreakerRetryPolicy |
| 分布式事务 | NeverRetryPolicy (配合事务管理器) |
| 消息消费 | ConditionalRetryPolicy + JitterBackOff |
4.2 注意事项
- 幂等性保证:确保被重试的操作具有幂等性
- 上下文清理:在Recover方法中清理中间状态
- 超时控制:结合@Timeout注解使用
- 日志追踪:通过RetryContext存储跟踪ID
- 性能监控:记录重试次数和耗时
总结
Spring Retry通过策略解耦、声明式重试和生态融合,为分布式系统提供了低成本高可用的容错方案——它不仅是代码级的重试工具,更是融合熔断、监控、动态策略的弹性设计范式,助你在混沌工程时代构建“失败可降级、波动自愈合”的韧性系统。