一.深入理解C/C++的内存分布
以上是一张C/C++ 程序内存分区示意图:
栈区
存放内容:局部变量(如函数内部定义的普通变量 int a = 10; )、函数的形式参数 。其特点是由编译器自动分配和释放,遵循先进后出原则,生命周期与函数调用相关,函数调用时分配内存,函数返回时释放内存 。
堆区
存放内容:通过动态内存分配(如C语言中的 malloc 、C++ 中的 new 操作符)获取的内存空间 。例如 int* ptr = new int[10]; ,这10个 int 大小的内存空间就在堆区。堆区内存由程序员手动分配和释放,若不释放会造成内存泄漏 。
静态区
存放内容:全局变量(在函数外部定义的变量 )和静态变量(用 static 修饰的变量,包括静态全局变量和静态局部变量,如 static int b = 20; ) 。静态区的变量在程序加载时分配内存,程序结束时释放内存,生命周期贯穿整个程序运行过程。
练习:

以下是针对代码中各变量存储位置的解析:
1. globalVar
- 解析: globalVar 是全局变量。全局变量在程序启动时就会被分配内存,存储在数据段(静态区)。数据段用于存放已初始化的全局变量和静态变量,其生命周期贯穿整个程序运行过程。
- 答案:C. 数据段(静态区)
2. staticGlobalVar
- 解析: staticGlobalVar 是静态全局变量。静态全局变量同样在程序启动时分配内存,并且存储在数据段(静态区)。静态全局变量的作用域仅限于定义它的源文件,但其存储特性和全局变量类似,都是在静态存储区域。
- 答案:C. 数据段(静态区)
3. staticVar
- 解析: staticVar 是函数 Test 中的静态局部变量。虽然它是在函数内部定义,但是由于 static 修饰,它的存储位置不是在栈上,而是在数据段(静态区)。静态局部变量在程序初始化时分配内存,并且在程序运行期间一直存在,其值可以在多次函数调用间保持。
- 答案:C. 数据段(静态区)
4. localVar
- 解析: localVar 是函数 Test 中的普通局部变量。普通局部变量在函数被调用时在栈上分配内存,当函数执行结束返回时,栈上为该变量分配的内存会被自动释放。栈的操作遵循后进先出(LIFO)原则。
- 答案:A. 栈
5. num1
- 解析: num1 是函数 Test 中定义的数组,属于局部变量数组。和普通局部变量一样,它在函数调用时在栈上分配内存空间来存储数组元素。当函数返回时,栈上为该数组分配的空间被释放。
- 答案:A. 栈
6. char2
- 解析: char2 是函数 Test 中的字符数组,也是局部变量。所以它在栈上分配内存来存储字符元素。在函数调用时栈为其分配空间,函数结束时空间被释放。
- 答案:A. 栈
7. *char2
- 解析: char2 是栈上的字符数组, *char2 表示访问数组的第一个元素,数组整体在栈上,所以其元素也在栈上。
- 答案:A. 栈
8. pChar3
- 解析: pChar3 是函数 Test 中的指针变量,它是局部变量。局部变量存储在栈上,所以指针变量 pChar3 本身存储在栈上,它存储的是所指向字符串常量的地址。
- 答案:A. 栈
9. *pChar3
- 解析: pChar3 指向的是字符串常量 "abcd" ,字符串常量存储在代码段(常量区)。所以通过指针 pChar3 访问到的内容(即 *pChar3 )在代码段(常量区) 。
- 答案:D. 代码段(常量区)
10. ptr1
- 解析: ptr1 是函数 Test 中的指针变量,它是局部变量。局部变量存储在栈上,所以指针变量 ptr1 本身存储在栈上,它记录的是通过 malloc 在堆上分配内存的地址。
- 答案:A. 栈
11. *ptr1
- 解析: ptr1 是通过 malloc 函数在堆上分配内存后得到的指针。 *ptr1 表示通过 ptr1 指针访问其所指向的内存区域,这块内存区域是在堆上分配的,所以 *ptr1 指向的内容在堆上。
- 答案:B. 堆

二.C语言的动态内存管理

1. 区别:
①malloc :按指定字节数分配未初始化内存。
②calloc :按指定数量和单个大小分配内存,且初始化为0。
③realloc :调整已有内存块大小,可能移动内存位置。
2.是否需 free(p2) :
不需要。 realloc 若重新分配会自动释放 p2 指向内存,若在原地址扩展, p2 和 p3 指向同块内存,只需 free(p3) 。
三.C++动态内存管理
C 语言借助 malloc 、 calloc 、 realloc 及 free 等函数管理内存。在 C++ 里,这些方式虽仍可使用,但存在局限且操作繁琐。鉴于此,C++ 推出 new 和 delete 操作符用于动态内存管理。它们能自动适配类型,还会调用构造与析构函数,让对象的创建与释放更便捷、安全 。
1.new/delete操作内置类型

以上代码展示:
①. new 操作:
- 单个对象(如 new int 、 new int(3) ):在堆上分配单个内置类型( int )空间,带括号可直接初始化值。
- 数组(如 new int[10] {1,2,…} ):分配连续内置类型数组空间,支持列表初始化,未显式初始化元素用默认值( int 为 0 )。
②. delete 操作:
- 单个对象( delete ):匹配 new 分配的单个对象,释放对应堆空间。
- 数组( delete[] ):匹配 new[] 分配的数组,逐个释放数组元素空间,需严格与 new[] 配对,保障内存正确释放。
对内置类型的操作malloc/new,new/delete作用基本相同
2.new/delete操作内置类型

在 C++ 里, new / delete 操作自定义类型(如类 A )时,与 malloc / free 有本质差异,核心在构造、析构函数的处理。
用 new 创建自定义对象(如 A* p2 = new A(1); ),会先在堆上开辟存对象的空间,再自动调用构造函数(如 A(int a = 0) )。构造函数初始化成员(给 _a 赋值 ),执行创建逻辑,让对象合法可用,完成“从无到合规”的过程。
delete 操作对象(如 delete p2; )时,先调用析构函数( ~A() )。析构函数清理资源(类 A 虽简单,若有动态内存等,就负责释放 ),收尾后释放 new 开辟的堆空间,保障资源回收,避免泄漏。
而 malloc (如 A* p1 = (A*)malloc(sizeof(A)); )仅申请堆内存,不调构造函数,成员可能未初始化,对象创建不完整; free(p1) 只释内存,不调析构函数,若对象持资源(文件句柄等 ),会引发泄漏。
所以,对自定义类型, new / delete 借构造、析构自动调用,完善对象生命周期管理,是 C++ 面向对象内存管理关键,让自定义类型使用更安全规范 。
四.operator new与operator delete
以下从概念层面,脱离代码解析 operator new 和 operator delete :
1、本质定位
operator new 与 operator delete 是 C++ 内存管理的底层基石函数。
- operator new 专职负责“从系统获取原始内存块”,只做内存分配,不关心对象构造逻辑;
- operator delete 专职负责“回收原始内存块”,只做内存释放,不涉及对象析构逻辑 。
2、与 new / delete 运算符的协作
- new 运算符:创建对象时,先调用 operator new 拿到内存,再自动触发构造函数,完成对象初始化(把“原始内存”变成“可用对象” )。
- delete 运算符:销毁对象时,先调用析构函数清理对象资源,再调用 operator delete 归还内存(把“对象”还原为“原始内存”并释放 )。
二者配合,让 new / delete 能完整管控对象“创建 - 使用 - 销毁”的生命周期。
3、与 malloc / free 的关联
- 默认行为:标准库中, operator new 内部默认调用 malloc 实际分配内存; operator delete 内部默认调用 free 释放内存,是 C++ 对 C 内存管理的兼容。
- 自定义拓展:可重写 operator new / operator delete ,脱离 malloc / free 。比如让内存从自定义内存池分配、添加内存统计/调试功能,灵活适配复杂需求。
4、重载与定制能力
- 全局重载:重写全局的 operator new / operator delete ,会改变整个程序的内存分配规则,所有 new / delete 都会受影响。
- 类专属重载:只为特定类定制,让该类对象的 new / delete 走专属逻辑(如特殊内存策略 ),不干扰其他类。
6、异常与安全(了解)
- operator new :默认分配失败抛 std::bad_alloc 异常;也可选“不抛异常”模式,失败返回 nullptr ,方便不同场景容错。
- operator delete :释放逻辑简单,默认不抛异常,但传入无效指针(如野指针 )会触发未定义行为,需调用者保证指针合法性。
简言之, operator new / operator delete 是 C++ 内存管理的“底层通道”,向上支撑 new / delete 运算符的对象完整生命周期管理,向下兼容 C 的 malloc / free ,还能通过自定义满足多样化内存需求,是理解 C++ 内存机制的关键环节。
五.new和delete的实现原理
(1)new 的核心流程
1. 内存分配:通过调用 operator new 函数从堆上申请足够的原始内存空间,这一过程类似 malloc ,但 operator new 内部默认会调用 malloc (可自定义实现)。
2. 对象构造:在分配好的内存上,自动调用目标类型的构造函数,完成对象成员的初始化和资源配置,使对象处于合法可用状态。例如创建类 A 的对象时, new A 会先分配内存,再调用 A 的构造函数。
(2)delete 的核心流程
1. 对象析构:先调用目标对象的析构函数,释放对象持有的资源(如动态分配的内存、文件句柄等),清理对象状态。
2. 内存释放:通过调用 operator delete 函数释放之前分配的内存, operator delete 内部默认调用 free (同样可自定义),将内存归还给系统,避免内存泄漏。
(3)与 malloc/free 的本质区别
1. malloc/free 仅负责内存的分配与释放,不涉及对象的构造和析构,无法处理自定义类型的资源管理,对象可能处于未初始化或资源未释放的状态。
2. new/delete 通过 operator new/delete 结合构造/析构函数,形成“内存分配+对象初始化”“对象清理+内存释放”的完整生命周期管理,是 C++ 面向对象特性在内存管理中的体现。
(4)底层函数的角色
operator new/delete 是 new/delete 运算符的底层实现基础,负责纯内存操作; new/delete 则在此之上封装了对象生命周期的管理逻辑,二者结合实现了安全的动态内存管理。
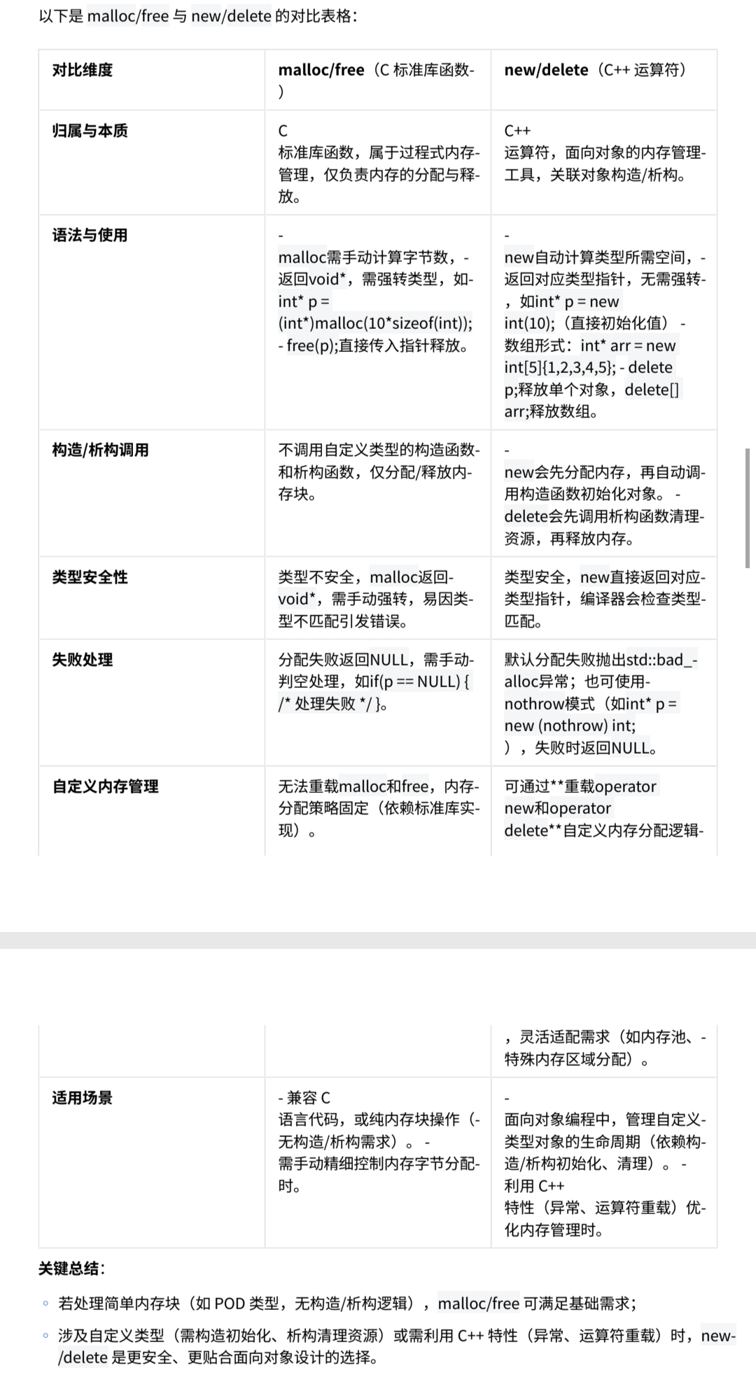
六.malloc/free与new/delete对比

七.练习题
1.下面代码有什么问题

解析:
一、 new[] 分配的底层特性
new[] 动态分配数组(如 new int[10] )时,会在内存中额外记录数组元素数量、内存块头等元数据,用于后续正确析构数组元素、释放内存 。
二、 delete 释放的逻辑错配
用 delete (非 delete[] )释放时, delete 会按“释放单个对象”逻辑处理,无法识别 new[] 记录的数组元数据,导致内存管理流程混乱 。
三、不同场景的不良后果
1. 简单类型数组(如 int 数组):可能表面运行无明显报错,但已破坏内存管理逻辑,后续对内存操作(如再分配、访问 )易触发未定义行为,引发程序异常。
2. 自定义对象数组: delete 会漏掉对数组元素析构函数的调用。若对象析构函数需释放资源(如关闭文件、释放堆内存 ),会造成资源泄漏,严重时直接让程序崩溃 。
四、规范结论
用 new[] 分配的数组,必须搭配 delete[] 释放,严格匹配才能保证内存管理正确,规避隐藏风险 。
2.
答案:B
解析:栈生长方向是向下(内存地址减小方向 ),堆生长方向是向上(内存地址增大方向 )这一说法错误 。实际栈的生长方向与编译器实现等有关,常见是向下,但并非绝对;堆生长方向也不是简单的固定向上,其内存分配较为复杂,受系统内存管理等影响。A选项,栈由编译器自动管理,堆需程序员手动控制内存释放,正确;C选项,堆频繁new/delete易产生内存碎片,栈不会,正确;D选项,32位系统堆内存理论可到4G,栈空间一般有大小限制,正确 。
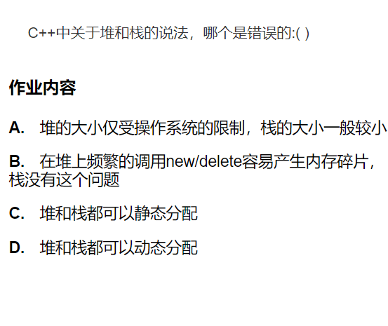
3.
答案:C。解析如下:
- A选项:堆的大小受系统虚拟内存限制,相对大;栈是系统预先分配的一块连续内存(如32位系统一般默认栈大小几MB ),通常较小,该选项正确。
- B选项:堆频繁 new/delete 会因内存分配、释放的随机性,导致内存不连续形成碎片;栈是编译器自动管理,按先进后出规则分配释放,不会有碎片问题,该选项正确。
- C选项:静态分配是编译时确定内存大小和位置,栈可静态分配(如局部变量);但堆的内存是程序运行时动态申请的,不能静态分配,该选项错误。
- D选项:堆通过 new 等动态分配,栈也可动态分配(如C++中 alloca 函数,不过非标准且少用 ),该选项正确。