当服务器网络无法连接,ssh无法远程访问时,可用华为IBMC地址实现网线直连实现终端控制。
===========================华为IBMC连接方法===============================
进入网页更改管理口地址,步骤如下:
第一步:首先使用网线连接服务器MGMT口;
第二步:将电脑本地网卡IP设置为192.168.2.0网段;
第三步:ping测试192.168.2.100是否ping通,若正常ping通进入下一步,否则返回检查IP设置信息;
第四步:进入浏览器中输入192.168.2.100地址,然后输入用户名和密码进入iBMC管理界面(iBMC登录地址及用户名、密码可以在服务器盖板正前方靠近硬盘处查看)
(1)通常V3型号服务器iBMC管理口信息如下(初始默认):
地址:192.168.2.100
用户名:root
密码:Huawei12#$
(2)V5型号服务器iBMC管理口信息如下(初始默认):
地址:192.168.2.100
用户名:Administrator
密码:Admin@9000
第五步:(如需更改IMBC管理口地址)根据“配置”-“网络配置”-“IPV4/IPV6”选项配置新的管理口地址。如下图:

参考链接:华为服务器更改iBMC管理口地址方法汇总 - 腾讯云开发者社区-腾讯云
==================================分割线==================================
==============================以下进入正文内容==============================
【网络代理配置】
1. 切换到系统命令终端中(TTY)
快捷指令:Ctrl➕Alt➕F3即可进入TTY终端,使用命令行进行操作
2. 查看网卡ip
ip addr
输出类似如下:

可以得到,已配置运行连接的网络名称为eno4.
3. 参考下述内容,首先对网络配置进行修改,修改后重新激活网卡,确保联网状态。(不需要每次都修改,第一次修改后保存不再更改此文件)
https://blog.csdn.net/qq_41070393/article/details/126932108
#第一步:进入网络配置
cd /etc/sysconfig/network-scripts
#第二步:打印当前工作目录
pwd
#第三步:列出目录内容
ls
输出结果类似如下:

对网络配置进行更改:
vi ifcfg-eno4
进入如下界面并修改为静态ip:
*快捷键 i 进入编辑模式,编辑完成后用esc退出编辑状态后,:wq进行保存退出vi编辑
vi ifcfg-eno4
# 修改为如下内容
TYPE=Ethernet
PROXY_METHOD=none # 如果是dhcp,改为none或static
BROWSER_ONLY=no
DEFROUTE=yes
IPV4_FAILURE_FATAL=yes # 这里修改为yes
IPV6INIT=yes
IPV6_AUTOCONF=yes
IPV6_DEFROUTE=yes
IPV6_FAILURE_FATAL=no
IPV6_ADDR_GEN_MODE=stable-privacy
NAME=eno4
UUID=105f2DD7-8723-45cf-8961-d8b0b434ec3b
DEVICE=eno4
ONBOOT=yes
IPADDR=192.168.10.15 # 改为要固定的ip地址,不要和局域网其他ip重复
PREFIX=24 # 掩码,这里24表示255.255.255.0
GATEWAY=192.168.10.254 # 配置网关
DNS1=218.85.152.99 # 配置dns解析
DNS2=218.85.157.99 # 配置dns解析
#BOOTPROTO=none
BOOTPROTO=static #改为静态固定ip
PEERDNS=no
IPV6_PRIVACY=no
修改好后保存退出。
4. 重新加载网卡并激活(如果开机无法自启网络,那么只需要操作这一步即可,网络连接状态查询使用第5步指令)
# 第一步:重新加载网卡
nmcli con reload
# 第二步:激活网卡
nmcli con up eno4
5. 用nmcli查看目前的NetworkManager管理网络连接状态,具体可参考以下网址
配置网络 | openEuler文档 | openEuler社区 | v22.03_LTS
#第一步,显示NetworkManager状态:
nmcli general status
#第二部,显示所有连接:
nmcli connection show
网络配置中的端口管理结果如下:

可以看到,正常连接中且激活中的网络端口状态应如下:

进一步确认网络管理服务是否生效:
nmcli device
输出结果如下(connected/disconnected)

6. 网络连接测试
ping www.baidu.com
如果正常反馈字节传输如下,则表明网络连接成功
*强行中断测试 ctrl+c
*如果对命令行不熟悉,上述教程中的第4.5步也可以用以下交互式可视化操作代替。步骤如下:
命令行中输入:
nmtui
进入图形界面如下:

按回车键进入(后续进入下一级目录全部都回车键,方向键操作即可)

进入我们要进行配置的端口,继续回车

全部配置好后方向键“下”一直到底,方向键到右下角回车“ok”或者“back”退出该级目录。
返回上一层,此时对配置好的网络进行激活(active)

回车使得右侧的<deactive>变为<active>后,方向间控制光标至右下角<back>选择返回

最后主界面选择<ok>即配置&激活网络完成。
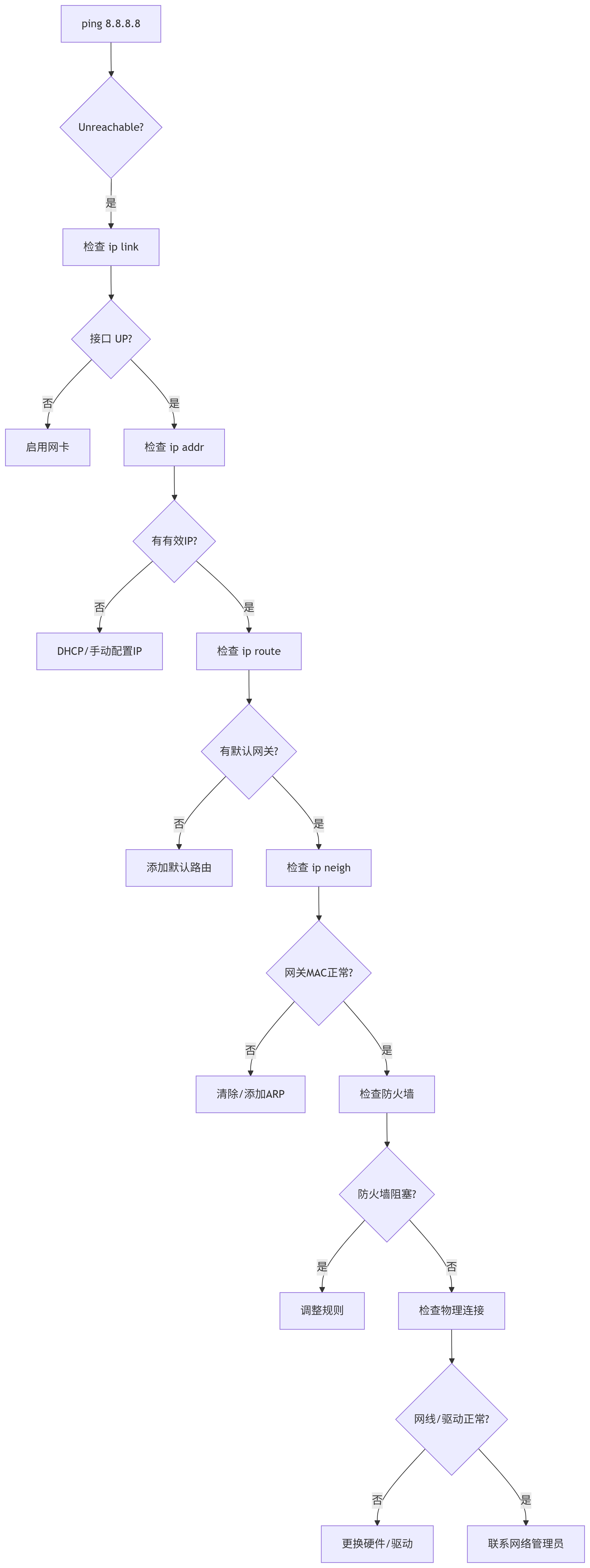
==========================网络连接故障排查==================================
【网络连接不上,故障排查】

。。。。。未完待续
故障排查命令待补充