虽然不提倡泼冷水,但是事实是
入门很简单,能很快看到效果,但是随着深入的学习,到后期只有一年半载才能看到进步。
lz觉得凡事都要先去接触尝试,只有试过才知道自己真正喜欢什么,也许试着试着就发现自己喜欢了。
每个人的目标不一样,不断去尝试接触,想清楚自己是哪一类人,学会放弃一些不必要的事情。——来点鸡汤8
目录
1.更改语言设置

2.设置工作区
软件本身为使用者提供了多个工作区

blender提供非常自由的操作,用户可以自行设置工作区。
2.1窗口操作
新建窗口
鼠标移动到窗口的角落处,当鼠标变成十字架模样时拖动鼠标即可实现新窗口的拖曳创建。


更换窗口模式
每个窗口的左上角,都可以为窗口更换该窗口的模式。

关闭窗口

2.2场景物体管理

*字母快捷键需要在英文输入模式下使用
选中物体,删除物体——X ,确认删除
选中物体,删除物体——delete,。

创建物体——shift+A。

移动画面——shift+鼠标中键。
旋转画面——鼠标中键。
缩放画面——鼠标滚轮/Ctrl+鼠标中键+鼠标前后拖动。
都离不开鼠标中键就对了。
2.3右侧工具介绍
框选


游标
目前lz还不清楚其具体作用

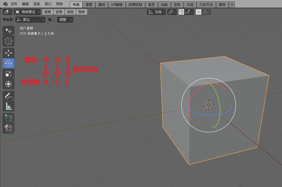
移动——G

两个字母的快捷键的又应该先按一个字母,再按一个字母。
前一个字母快捷键告诉软件是旋转——R、移动——G、缩放——S操作,后一个字母快捷键告诉软件是哪一个轴。
物体仅在X方向上的移动——G+X
物体仅在Y方向上的移动——G+Y
物体仅在Z方向上的移动——G+Z
旋转——R

物体绕X轴旋转——R+X
物体绕Y轴旋转——R+Y
物体绕Z轴旋转——R+Z
缩放——S
单独的字母为整体缩放

同理
物体沿X轴缩放——S+X
物体沿Y轴缩放——S+Y
物体沿Z轴缩放——S+Z
测量
测量工具对立体图形可能效果不是很理想,有可能是lz操作的问题,可以选择在选中物体,属性窗口——N,查看物品长度等属性。

2.4侧边属性栏设置
侧边属性——N
可以通过侧边属性调整选中物体的属性。使得物体实现复位。

复位快捷键
复位物体的移动——Alt+G
复位物体的旋转——Alt+R
复位物体的缩放——Alt+S

复制物体——Shift+D
点击快捷键后可能画面中没有反应,需要通过移动,缩放、旋转等操作将复制物体与原物体作区分。可以在场景集合窗口查看是否复制成功,也可以通过该窗口查看当前选中物的名称。

2.5画面视图
*通过右侧数字小键盘实现画面视图的角度旋转,部分电脑可能不带小键盘,不能使用该快捷键。
lz这里的表述比较抽象,uu们可以自行实践后总结。
2.6关键帧设置
和AE一样,blender也可通过关键帧制作动画
通过上述提到的窗口操作建立时间线窗口

添加关键帧——I

制作简单的关键帧动画
完成下述3步,在时间轴窗口会自动打上第二组关键帧。

如果在上述步骤中没有勾选自动关键帧按钮,则在移动时间轴和物体之后还需要在打关键帧——I。

3.插件安装
3.1内置插件安装
打开偏好设置——Ctrl+,
下面安装了blender中的常用LoopTools、Node wrangler、Bool Tool。

安装好页面展示

*如果在获取扩展中找不到
可在插件页面勾选对应插件进行下载。

3.2外置插件安装
