引脚定义

黄色部分为电源引脚,蓝色部分是最小系统引脚,绿色部分是IO功能引脚,优先推荐使用加粗的IO引脚,没有加粗的IO引脚可能需要另外的配置,非默认引脚功能。
第一列表示引脚号:1-48
第二列表示引脚名称
第三列表示类型:s代表电源,I代表输入,O代表输出,IO代表输入输出
第4列IO电平,带FT标记的代表它能容忍5V电压,不带FT标记的代表它能容忍3.3V电压
第5列主功能:上线后默认功能,一般和引脚名称相同
第6列表示默认复用功能:IO口上同时连接的外设功能引脚,配置IO的时候可以选择是通用IO还是复用功能
第7列重定义功能:如果由两个功能同时复用在了一个IO口上,需求又确实需要用到这两个功能,可以把其中一个功能重映射到其他GPIO端口,前提是重定义功能引脚表上有对应的端口(第7列有值)。
拿到一个芯片时,需要着重的看一下它的引脚定义
让STM32正常工作,首先将电源部分和最小系统部分的电路连接好(也就是这个表中红色和蓝色的部分)
红色为电源相关引脚,蓝色为最小系统相关引脚,绿色为IO口、功能口
S代表电源、I代表输入、O代表输出,IO代表输入输出
IO口电平代表IO口所能容忍的电压,FT代表容忍5V的电压,没有FT的智能容忍 3.3V电压(如果没有FT,需要接5V的电平,需要加装电平转换电路)
主功能就是上电后默认的功能,一般和引脚名称相同。如果不同的话引脚的实际功能是主功能而不是引脚名称的功能
默认复用功能是,IO口上同时连接的外设功能引脚,配置IO口时可以选择是通用IO口还是复用功能
重定义功能,作用是如果有两个功能同时复用在了一个IO口上,而且确实需要用到这两个功能,可以将其中一个复用功能重映射到其他端口上(前提是,这个重定义功能的表里有对应的端口)
优先使用加粗的IO口,没有加粗的IO口可能需要进行配置或者兼具其他功能。
1号引脚VBAT是备用电池供电引脚,可接3v电池,当系统电源断电时,备用电池可给内部的RTC时钟和备份寄存器提供电源
2号引脚是IO口或侵入检测或RTC,IO口可以根据程序输出或读取高低电平。侵入检测可以用来做安全保障的功能(比如你的产品安全性比较高,可以在外壳加一些防拆的触电,然后接上电路到这个引脚上,若有人强行拆开设备,则触电断开,这个引脚的电平变化就会触发STM32的侵入信号,然后就会清空数据来保证安全)。RTC的引脚可以用来输出RTC校准时钟、RTC闹钟脉冲或者秒脉冲。
3、4号两个引脚是IO口或者接32.768KHz的RTC晶振
5、6号两个引脚接系统的主晶振,一般是8MHz,然后芯片内有锁相环电路,可以对这个8MHz的频率进行倍频,最终产生72Mhz的频率作为系统的主时钟
7号引脚NRST是系统复位引脚,N代表是低电平复位
8、9号引脚是内部模拟部分的电源,比如ADC、RC振荡器等。vss是负极,接GND,VDD是正级,接3.3V
10-19号引脚都是IO口,其中PA0还兼具了WKUP功能(可以用于唤醒处于待机模式的STM32)
20号引脚是IO口或BOOT1引脚,BOOT引脚是用来配置启动模式的
21、22号引脚是IO口
23、24号引脚是VSS_1和VDD_1是系统的主电源口,同样的VSS是负极,VDD是正级
下面的VSS_2和VDD_2以及VSS_3和VDD_3都是系统的主电源口,这里STM32内部采用分区供电的方式,所以供电口比较多,在使用时,把VSS都接GND,VDD都接3.3V即可
25-33号引脚都是IO口
34-40号引脚再加27号引脚,都是IO口或者调试端口,默认功能是调试端口(用来调试程序和下载数据),这个STM32支持SWD(需要两根线,分别是SWDIO和SEDLK)和JTAG(需要五根线,分别是JTMS、JTCK、JTDL、JTDO、NJTRST)两种调试方式。
STLINK调试程序用的是SWD方式(只需占用PA13和PA14这两个IO口,剩下的PA15、PB3、PB4可以切换为普通的IO口使用(需在程序中配置,不配置的话默认是不会用作IO口的)
41、42、43、45、46号引脚都是IO口
44号引脚BOOT0和BOOT1一样用来做启动配置
启动配置
启动配置的作用是指定程序开始运行的位置。 
一般情况下,程序都是在FLASH(主闪存存储器)程序存储器开始执行,需要设置boot0=0
接1就是接到3.3V电源正的意思
系统存储器这个模式就是用来做串口下载的,这个系统存储器存的就是STM32中的一段BootLoader程序(BootLoader程序作用就是接受串口的数据,然后刷新到主闪存中,这样就可以使用串口下载程序)。
一般,需要串口下载程序时(当没有调试接口时,这时需要用到串口的方式下载程序)需要配置到系统存储器启动模式(boot1=0,boot0=1)
内置SRAM模式,主要用来进行程序的调试
BOOT引脚的值是在上电复位后的一瞬间有效的,之后就随便了。例如20引脚在上电瞬间是BOOT1的功能,当第四个时钟过之后就是PB2的功能了
最小系统电路

一般来说,单片机只有一个芯片是无法正常工作的,需要连接最基本的电路(最小系统电路)
供电部分,VSS都连接了GND,VDD都连接了3.3V。在这个3.3v和GND之间,一般会连接一个滤波电容(这个电容可以保证电压的稳定)
一般只要遇到供电,都会习惯上加上几个滤波电容
VBAT是接备用电池的。可以选择一个3v的纽扣电池,正极接VBAT,负极接GND。备用电池是给RTC和备份寄存器服务的
晶振部分,5号和6号引脚接一个8MHz的主时钟晶振(8MHz经过内部锁相环倍频,得到72Mhz的主频)
这个晶振的两根引脚分别通过两个网络标号接到STM32的5、6号引脚
还需接两个20pf的电容,作为启震电容,电容的另一端接地即可
若需RTC功能还需再接一个32.768KHz的晶振,电路和这个一样,接在3、4号引脚,OSC32就是32.768KHz晶振的意思。(因为32.768是2的15次方,内部RTC经过2的15次方分频就可以生成1秒的时间信号)
复位电路部分,是一个10k的电阻和0.1uf的电容组成,用来给单片机提供复位信号,NRST接在STM32的7号引脚
上电瞬间的波形是先低电平,然后逐渐高电平。NRST是低电平复位的(当复位电路上电的瞬间,电容是没有电的),电源通过电阻开始向电容充电,并且此时电容呈现的是短路状态(NRST引脚就会产生低电平)。当电容逐渐充满电时,电容就相当于断路,此时NRST就会被R1上拉为高电平。(低电平提供STM32的上电复位信号)
按键,提供一个手动复位的功能,当按下按键,电容放电,并且NRST引脚也通过按键直接接地了,这就相当于手动产生了低电平复位信号,按键松手后,NRST又回归高电平,此时单片机从复位状态转为工作状态。复位,程序就从头开始运行。
启动配置部分,H1相当于开关的作用(拨码开关/插跳线帽),拨动开关就可以让BOOT引脚选择接3.3v还是GND了
下载端口部分,若使用STLINK下载程序,需将SWDIO 和SWDLK这两个引脚引出来方便接线,另外将3.3v和GND引出来
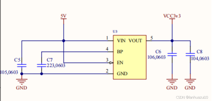
稳压芯片,用于给5v降到3.3v,如下:

STM32工作模式

GPIO(General Purpose Input Output)通用输入输出口。
可配置为8种输入输出模式。
引脚电平:0V~3.3V,部分引脚可容忍5V。(0v就是低电平是数据0,3.3v是高电平是数据1。容忍5v意思是可以在这个端口输入5v的点电压,也认为是高电平,但是对于输出而言,最大就只能输出3.3v,因为供电就只有3.3v,具体哪些端口能容忍5v,可以参考一下stm32的引脚定义,带FT的就是可以容忍5v,不带FT的就只能接入3.3v电压)
输出模式下可控制端口输出高低电平,用以驱动LED、控制蜂鸣器、模拟通信协议输出时序等。(后面文章显示的LED和蜂鸣器的程序现象,就使用到了GPIO的输出模式。另外在其他的应用场景,只要是可以用高低电平来进行控制地方都可以用GPIO来完成;如果控制的是功率比较大的设备,只需要再加入驱动电路即可;此外,还可以用GPIO来模拟通信协议,比如I2CC、spi或某个芯片特定协议,我们都可以用GPIO的输出模式来模拟其中的输出时序部分)
输入模式下可读取端口的高低电平或电压,用于读取按键输入、外接模块(比如,光敏电阻模块、热敏电阻模块)电平信号输入、ADC电压采集、模拟通信协议接收数据等。(输入模式最常见的就是读取按键了,用来捕获我们的案件按下事件;另外,也可以读取带有数字输出的一些模块,比如,光敏电阻模块、热敏电阻模块等;如果这个模块输出的是模拟量,那GPIO还可以配置成模拟输入模式,再配合内部的ADC外设,就能读取端口的模拟电压了;除此之外,模拟通信协议时,接收线上的通信数据,也是靠GPIO的输入来完成的)