在生物医学研究领域,热蛋白质组分析(Thermal Proteome Profiling,TPP)技术为探索药物作用机制提供了新的视角。近年来,随着该技术的不断发展和完善,其在药物研发中的应用越来越广泛,尤其是在癌症治疗研究方面展现出巨大的潜力。以下将重点介绍一篇关于 TPP 技术在前列腺癌治疗研究中的应用文献。

该研究聚焦于一种新型的下一代galeterone类似物VNPP433-3β在去势抵抗性前列腺癌(CRPC)中的作用。研究表明,胆固醇(CHOL)稳态在前列腺癌中显著改变,且与前列腺癌的发生和发展密切相关。通过TPP技术,研究者发现VNPP433-3β能够与前列腺癌细胞中的lanosterol synthase(LSS)和lanosterol 14-alpha demethylase(CYP51A1)结合,改变它们的热稳定性。
具体而言,研究中使用22Rv1前列腺癌细胞系进行实验。这些细胞被培养至一定密度后,用15μM的VNPP433-3β处理 24 小时。处理后的细胞样本被分为多组,分别在43℃到60℃不等的一系列温度下进行热处理。随后,通过高分辨率质谱技术对收集到的蛋白质进行分析。实验结果显示,与对照组相比,VNPP433-3β处理组中LSS和CYP51A1的热稳定性发生了显著变化。

LSS是胆固醇生物合成途径中的一个关键限速酶,而CYP51A1也在胆固醇生物合成过程中起着重要作用。通过分子对接实验,进一步验证了VNPP433-3β与这两种蛋白质的结合能力。实验发现,VNPP433-3β与LSS的结合能为-10.2kcal·mol⁻¹,与CYP51A1的结合能为 -9.9kcal·mol⁻¹,表明其与这两种蛋白质具有较强的结合亲和力。这些发现揭示了 VNPP433-3β除了已知的作用机制外,还可能通过调节胆固醇代谢来发挥抗肿瘤作用。

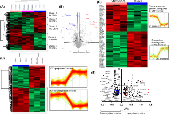
通过TPP技术结合其他研究手段,研究还发现VNPP433-3β能够调节多种与细胞周期、凋亡、代谢等相关的蛋白质的热稳定性。例如,该药物处理后,一些癌蛋白如CDK2和STAT3表达下调,而肿瘤抑制蛋白如TPM1表达上调。这些发现表明VNPP433-3β具有多方位的作用机制,能够从多个层面抑制前列腺癌细胞的生长和肿瘤进展。

综上所述,本项研究充分运用了热蛋白质组分析(TPP)技术,深入且细致地剖析了VNPP433-3β在前列腺癌治疗领域所蕴含的潜在作用机制。从研究结果来看,其为新型前列腺癌治疗药物的开发筑牢了根基,提供了坚实的理论支撑,同时,TPP技术在揭示药物作用原理方面的卓越效能及巨大应用潜力也得以充分彰显。
总体而言,热蛋白质组分析技术作为新近崛起且极具威力的研究利器,正逐步革新我们对于药物与蛋白质相互作用的认知范式。随着其在药物研发全流程中的深度融入与广泛运用,势必将进一步提速新药发现及开发的进程,进而为人类健康福祉的增进贡献更为卓越的力量。