1. 项目背景与定位
背景:位于长三角经济圈,依托安吉丰富的自然与文化资源,旨在打造集康养、度假、文化体验于一体的综合小镇。
定位:成为浙北地区知名的康养旅游目的地,融合“一溪两岸”规划理念,实现全面振兴。
2. 资源优势与开发潜力
自然资源:拥有得天独厚的山水资源,适合发展康养与生态旅游。
文化资源:安吉白茶历史悠久,鹤鹿溪村保留有丰富的历史文化遗产,为项目提供深厚文化底蕴。
3. 规划理念与总体思路
理念:以“产业+文化”两轮驱动,实现乡村振兴的产业升级。
思路:通过要素融合、产业升级、农旅互促等方式,形成新型项目发展模式,打造独一无二的康养度假项目。
4. 产业发展规划
疗愈度假产业:依托阿纳迪酒店的全球疗愈资源,引入阿育吠陀、食疗排毒等体系,提供高端康养服务。
农业产业升级:与农科院合作,发展垂直农场、育苗工厂等现代农业,推动农业科技化、数字化、智能化。
5. 文化旅游规划
文化印记:挖掘鹤鹿溪村的乡贤文化,打造鹤鹿溪驿站等文化项目,传承与展示传统文化。
艺术社群:构建艺术疗愈为核心的艺术社群,举办话剧、音乐会等活动,丰富游客的文化体验。
6. 基础设施建设
智慧环保体系:建设天空地一体化环境监控系统,提升环境监测与治理能力,保障小镇生态环境。
公共设施:完善交通、住宿、餐饮等公共设施,提升小镇的整体接待能力和服务水平。
7. 运营模式与创新
运营模式:采用政府、村集体与企业三方协力的运营模式,注重长期运营与可持续发展。
创新实践:引入现代农业技术、智慧旅游系统等创新元素,提升小镇的竞争力和吸引力。
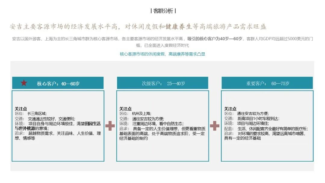
8. 市场分析与目标客户
市场分析:安吉主要客源市场经济发展水平高,对高端康养旅游产品需求旺盛。
目标客户:以40-60岁超高净值收入群体为主,注重家庭亲子游和身心健康。
9. 经济效益与社会效益
经济效益:通过康养度假、现代农业等产业的发展,带动当地经济增长和就业增加。
社会效益:提升居民生活水平,传承与保护传统文化,推动乡村全面振兴。
10. 总结与展望
总结:文旅田园康养小镇规划设计方案是一个集康养、度假、文化体验于一体的综合项目,具有广阔的发展前景和重要的社会意义。
展望:通过持续的努力和创新,相信该项目将成为长三角地区乃至全国知名的康养旅游目的地,为乡村振兴和生态文明建设作出积极贡献。




















































智慧旅游相关标准文件
▶ “十三五”全国旅游信息化规划
▶ “十四五”文化和旅游科技创新规划
▶ 工业和信息化部 文化和旅游部关于加强5G+智慧旅游协同创新发展的通知 工信部联通信〔2023〕42号
▶ 关于促进智慧旅游发展的指导意见
▶ 国务院关于印发“十三五”旅游业发展规划的通知_国发【2016】70号
▶ 国务院关于印发“十四五”旅游业发展规划的通知(国发〔2021〕32号)
▶文化和旅游部 关于深化“互联网+旅游”推动旅游业高质量发展的意见-文旅资源发〔2020〕81号
▶文旅部资源开发司推动发布《智慧旅游场景应用指南(试行)》
▶陕西省“十四五”文化和旅游发展规划
▶陕西省全域旅游发展规划
▶江苏省文化和旅游厅 2019年工作要点全发布,30项重点任务助力“强富美高”新江苏智慧旅游标准规范原文阅读与下载地址: