基于STM32控制直流电机
(仿真+程序+设计报告)
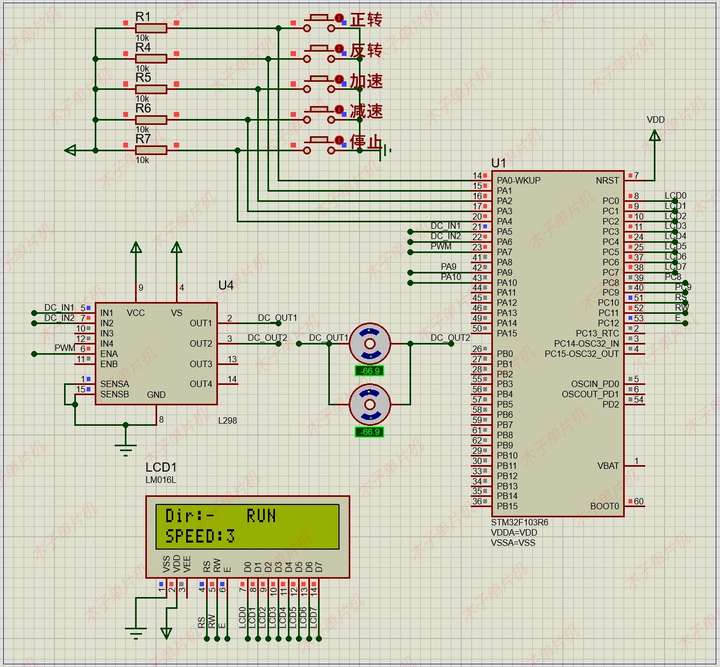
功能介绍
具体功能:
1.L298N电机驱动;
2.按键可以控制正/反转,加/减速,停止;
3.LCD1602显示转速等级和正反转(正反转各有四个等级);

添加图片注释,不超过 140 字(可选)
程序
#include "led.h"
#include "delay.h"
#include "sys.h"
#include "usart.h"
#include <stdio.h>
#include "timer.h"
#include "key.h"
#include "lcd.h"
unsigned char pwmRigh = 10; //pwm调整
unsigned char pwmLeft = 10;
unsigned char djs = 200;
char dis0[6] = "Dir:+"; //暂存
char dis1[6] = "Dir:-"; //暂存
char dis2[16] = ""; //暂?
char dis3[] = "RUN "; //暂存?
char dis4[] = "STOP"; //暂存
unsigned char rekey = 0; //按键防止抖动
unsigned char contNum = 0; //循环计数
int main(void)
{
delay_init(); //延时函数初始化
// uart_init(9600); //串口初始化为115200
// uart2_init(9600) ;
TIM3_Int_Init(10, 7199); //定时器
LED_Init(); //初始化与LED连接的硬件接口
KEY_Init();
Lcd_GPIO_init();
Lcd_Init();
IN1 = 1; //方向控制
IN2 = 0;
pwmRigh = 0; //pwm调整,电机转速调整
Lcd_Puts(0, 0, (unsigned char *)dis0);
sprintf(dis2,"SPEED:%d",pwmRigh);
Lcd_Puts(0, 1, (unsigned char *)dis2);
Lcd_Puts(8, 0, (unsigned char *)dis3);
while(1)
{
if((key1 == 0) || (key2 == 0) || (key3 == 0) || (key4 == 0) || (key5 == 0)) //检测到按键按下
{
// delay_ms(1); //小抖动仿真不需要加
if(rekey == 0)
{
if(key1 == 0) //检测是否按下
{
rekey = 1;
IN1 = 1; //方向控制
IN2 = 0;
Lcd_Puts(0, 0, (unsigned char *)dis0);
Lcd_Puts(8, 0, (unsigned char *)dis3);
}
else if(key2 == 0) //设置值键
{
rekey = 1;
IN1 = 0; //方向控制
IN2 = 1;
Lcd_Puts(0, 0, (unsigned char *)dis1);
Lcd_Puts(8, 0, (unsigned char *)dis3);
}
else if(key3 == 0) //设置值键
{
rekey = 1;
if(pwmRigh < 8)pwmRigh = pwmRigh + 2; //pwm 调速
sprintf(dis2,"SPEED:%d",pwmRigh/2);
Lcd_Puts(0, 1, (unsigned char *)dis2);
}
else if(key4 == 0) //设置值键
{
rekey = 1;
if(pwmRigh >= 2)pwmRigh = pwmRigh - 1; //pwm 调速
sprintf(dis2,"SPEED:%d",pwmRigh/2);
Lcd_Puts(0, 1, (unsigned char *)dis2);
}
else if(key5 == 0) //设置值键
{
rekey = 1;
IN1 = 0; //方向控制
IN2 = 0;
Lcd_Puts(8, 0, (unsigned char *)dis4);
}
}
}
else
{
rekey = 0; //防止重复检测到按键
}
delay_ms(10);
}
}
void pwmCtrl(void)
{
static unsigned char countRigh;
countRigh++;
if(countRigh < pwmRigh) //占空比调节
{
ENA = 1; //打开
}
else if(countRigh <= 20) //关闭时间段
{
ENA = 0; //关闭
if(countRigh == 20)countRigh = 0;
}
}
#include "led.h"
#include "delay.h"
#include "sys.h"
#include "usart.h"
#include <stdio.h>
#include "timer.h"
#include "key.h"
#include "lcd.h"
unsigned char pwmRigh = 10; //pwm调整
unsigned char pwmLeft = 10;
unsigned char djs = 200;
char dis0[6] = "Dir:+"; //暂存
char dis1[6] = "Dir:-"; //暂存
char dis2[16] = ""; //暂?
char dis3[] = "RUN "; //暂存?
char dis4[] = "STOP"; //暂存
unsigned char rekey = 0; //按键防止抖动
unsigned char contNum = 0; //循环计数
int main(void)
{
delay_init(); //延时函数初始化
// uart_init(9600); //串口初始化为115200
// uart2_init(9600) ;
TIM3_Int_Init(10, 7199); //定时器
LED_Init(); //初始化与LED连接的硬件接口
KEY_Init();
Lcd_GPIO_init();
Lcd_Init();
IN1 = 1; //方向控制
IN2 = 0;
pwmRigh = 0; //pwm调整,电机转速调整
Lcd_Puts(0, 0, (unsigned char *)dis0);
sprintf(dis2,"SPEED:%d",pwmRigh);
Lcd_Puts(0, 1, (unsigned char *)dis2);
Lcd_Puts(8, 0, (unsigned char *)dis3);
while(1)
{
if((key1 == 0) || (key2 == 0) || (key3 == 0) || (key4 == 0) || (key5 == 0)) //检测到按键按下
{
// delay_ms(1); //小抖动仿真不需要加
if(rekey == 0)
{
if(key1 == 0) //检测是否按下
{
rekey = 1;
IN1 = 1; //方向控制
IN2 = 0;
Lcd_Puts(0, 0, (unsigned char *)dis0);
Lcd_Puts(8, 0, (unsigned char *)dis3);
}
else if(key2 == 0) //设置值键
{
rekey = 1;
IN1 = 0; //方向控制
IN2 = 1;
Lcd_Puts(0, 0, (unsigned char *)dis1);
Lcd_Puts(8, 0, (unsigned char *)dis3);
}
else if(key3 == 0) //设置值键
{
rekey = 1;
if(pwmRigh < 8)pwmRigh = pwmRigh + 2; //pwm 调速
sprintf(dis2,"SPEED:%d",pwmRigh/2);
Lcd_Puts(0, 1, (unsigned char *)dis2);
}
else if(key4 == 0) //设置值键
{
rekey = 1;
if(pwmRigh >= 2)pwmRigh = pwmRigh - 1; //pwm 调速
sprintf(dis2,"SPEED:%d",pwmRigh/2);
Lcd_Puts(0, 1, (unsigned char *)dis2);
}
else if(key5 == 0) //设置值键
{
rekey = 1;
IN1 = 0; //方向控制
IN2 = 0;
Lcd_Puts(8, 0, (unsigned char *)dis4);
}
}
}
else
{
rekey = 0; //防止重复检测到按键
}
delay_ms(10);
}
}
******//完整资料
*****//***微信公众号:木子单片机****/
void pwmCtrl(void)
{
static unsigned char countRigh;
countRigh++;
if(countRigh < pwmRigh) //占空比调节
{
ENA = 1; //打开
}
else if(countRigh <= 20) //关闭时间段
{
ENA = 0; //关闭
if(countRigh == 20)countRigh = 0;
}
}
硬件设计
使用元器件:
单片机:STM32F103;

添加图片注释,不超过 140 字(可选)
流程图:

添加图片注释,不超过 140 字(可选)
设计资料
01仿真图
本设计使用proteus8.9版本设计!具体如图!

添加图片注释,不超过 140 字(可选)
02程序
本设计使用Keil5 MDK版本编程设计!具体如图!

添加图片注释,不超过 140 字(可选)
03设计报告
一万字设计报告,具体如下!

添加图片注释,不超过 140 字(可选)
04设计资料
全部资料包括仿真源文件 、程序(含注释)、设计报告、流程图、实物图等。具体内容如下,全网最全! !

添加图片注释,不超过 140 字(可选)
点赞分享一起学习成长。