Redis List 的详细介绍

发布于:2025-04-18 ⋅ 阅读:(198) ⋅ 点赞:(0)

Redis List 的详细介绍

以下是 Redis List 的详细介绍,从基础命令内部编码使用场景三个维度展开:


一、基础命令

Redis List 支持双向操作(头尾插入/删除),适用于队列、栈等场景,以下是核心命令分类:

1. 插入与删除
  • LPUSH / RPUSH:从左侧(头部)或右侧(尾部)插入元素。

    LPUSH mylist "A"        # 头部插入 "A",返回列表长度
    RPUSH mylist "B"        # 尾部插入 "B",返回列表长度
    
  • LPOP / RPOP:从头部或尾部移除并返回元素。

    LPOP mylist             # 移除头部元素 "A"
    RPOP mylist             # 移除尾部元素 "B"
    
  • LINSERT:在指定元素前/后插入新元素。

    LINSERT mylist BEFORE "B" "A"  # 在 "B" 前插入 "A"
    
  • LREM:删除指定数量的匹配元素。

    LREM mylist 2 "A"       # 删除最多2个 "A"
    
2. 查询与截断
  • LRANGE:获取指定索引范围内的元素。

    LRANGE mylist 0 -1      # 获取所有元素
    
  • LINDEX:获取指定位置的元素。

    LINDEX mylist 0         # 返回头部元素
    
  • LLEN:获取列表长度。

    LLEN mylist             # 返回列表元素总数
    
  • LTRIM:保留指定范围内的元素,其余删除。

    LTRIM mylist 0 4        # 仅保留前5个元素
    
3. 阻塞操作
  • BLPOP / BRPOP:阻塞式弹出元素,适用于消息队列。

    BLPOP task_queue 10     # 阻塞10秒等待头部元素
    

二、内部编码

Redis List 的底层实现根据数据规模动态选择编码方式:

1. listpack(Redis 7.0+)
  • 条件:当所有元素满足以下条件时使用 listpack(连续内存结构):

    • 元素数量 ≤ list-max-listpack-size​(默认 512)。
    • 每个元素的大小 ≤ list-max-listpack-value​(默认 64 字节)。
  • 特点

    • 内存紧凑,无指针开销,适合小规模数据。
    • 规避了 ziplist 的连锁更新问题(见 Redis 7.0+ 的改进)。
2. quicklist(Redis 3.2+)
  • 触发条件:超出 listpack 容量时自动切换。

  • 结构:由多个 listpack 节点组成的双向链表,平衡内存与操作效率。

    • 每个 listpack 节点存储多个元素。
    • 支持头尾快速插入/删除(时间复杂度 O(1))。
  • 配置调优

    list-max-listpack-size -2    # 默认每个 listpack 节点大小 8KB
    list-compress-depth 0        # 压缩深度(0 表示不压缩)
    

三、使用场景

1. 消息队列
  • 生产者LPUSH​ 插入任务到队列头部。

  • 消费者BRPOP​ 阻塞获取任务,避免轮询。

    # 生产者
    LPUSH task_queue "task1"
    # 消费者
    BRPOP task_queue 0          # 0 表示无限阻塞
    
2. 最新消息排行榜
  • 插入LPUSH​ 将新消息加入列表头部。

  • 展示LRANGE 0 9​ 获取最新的 10 条消息。

  • 清理LTRIM 0 99​ 保留最近 100 条消息。

    package com.example.redis.list;
    
    /**
     * 描述: 消息绑
     *
     * @author ZHOUXIAOYUE
     * @date 2025/4/17 15:07
     */
    import redis.clients.jedis.Jedis;
    import java.util.List;
    public class LatestNewsBoard {
        public static void main(String[] args) {
            // 连接 Redis 服务,默认地址 localhost 和端口 6379
            Jedis jedis = new Jedis("localhost", 6379);
    
            // 定义 Redis List 的 key
            String listKey = "latest:news";
    
            for (int x= 0; x < 100; x++) {
                // 模拟插入一条新消息
                String newMessage = "Breaking News: Redis 使用场景持续扩展!"+x;
                // 使用 LPUSH 命令将消息插入到列表头部
                jedis.lpush(listKey, newMessage);
                System.out.println("新消息已插入: " + newMessage);
            }
    
            // 使用 LLEN 命令获取
    
            // 数据清理:使用 LTRIM 保留最近 100 条消息
            jedis.ltrim(listKey, 0, 99);
            System.out.println("消息列表已清理,保留最近 100 条记录。");
    
            // 展示最新 10 条消息:使用 LRANGE 命令获取列表中 0~9 范围内的消息
            List<String> latestMessages = jedis.lrange(listKey, 0, 9);
            System.out.println("最新的 10 条消息如下:");
            for (String message : latestMessages) {
                System.out.println(message);
            }
    
            // 关闭 Redis 连接
            jedis.close();
        }
    }
    
3. 历史记录
  • 用户操作日志:LPUSH​ 记录用户行为,LTRIM​ 限制记录数量。

    LPUSH user:1001:logs "click_button_A"
    LTRIM user:1001:logs 0 99   # 保留最近 100 条日志
    
4. 栈(LIFO)
  • 入栈:LPUSH​,出栈:LPOP​。

    LPUSH my_stack "data1"
    LPOP my_stack               # 返回 "data1"
    
5. 数据分片存储
  • 大列表拆分为多个 quicklist 节点,减少单节点内存压力。

四、性能与调优建议

  1. 优先使用 LPUSH/RPUSH+LTRIM​:

    • 实现固定长度列表(如最新 100 条消息),避免无限增长。
  2. 避免大范围 LRANGE操作

    • 获取全部数据时,使用 LRANGE 0 -1​ 可能导致阻塞,建议分页或迭代遍历。
  3. 合理配置 quicklist

    • 调整 list-max-listpack-size​ 平衡内存与性能(默认 8KB)。
    • 启用压缩(list-compress-depth​)节省内存,但会增加 CPU 开销。

总结

  • 核心优势:支持双向操作、阻塞弹出、动态分片存储。

  • 适用场景:消息队列、实时排行榜、操作日志、栈/队列实现。

  • 版本差异

    • Redis 3.2+ 使用 quicklist,替代旧版的 ziplist + linkedlist。
    • Redis 7.0+ 使用 listpack 替代 ziplist,提升安全性和性能。
  • 命令选择:高频写入用 LPUSH​/RPUSH​,阻塞消费用 BRPOP​,精确控制用 LTRIM​。


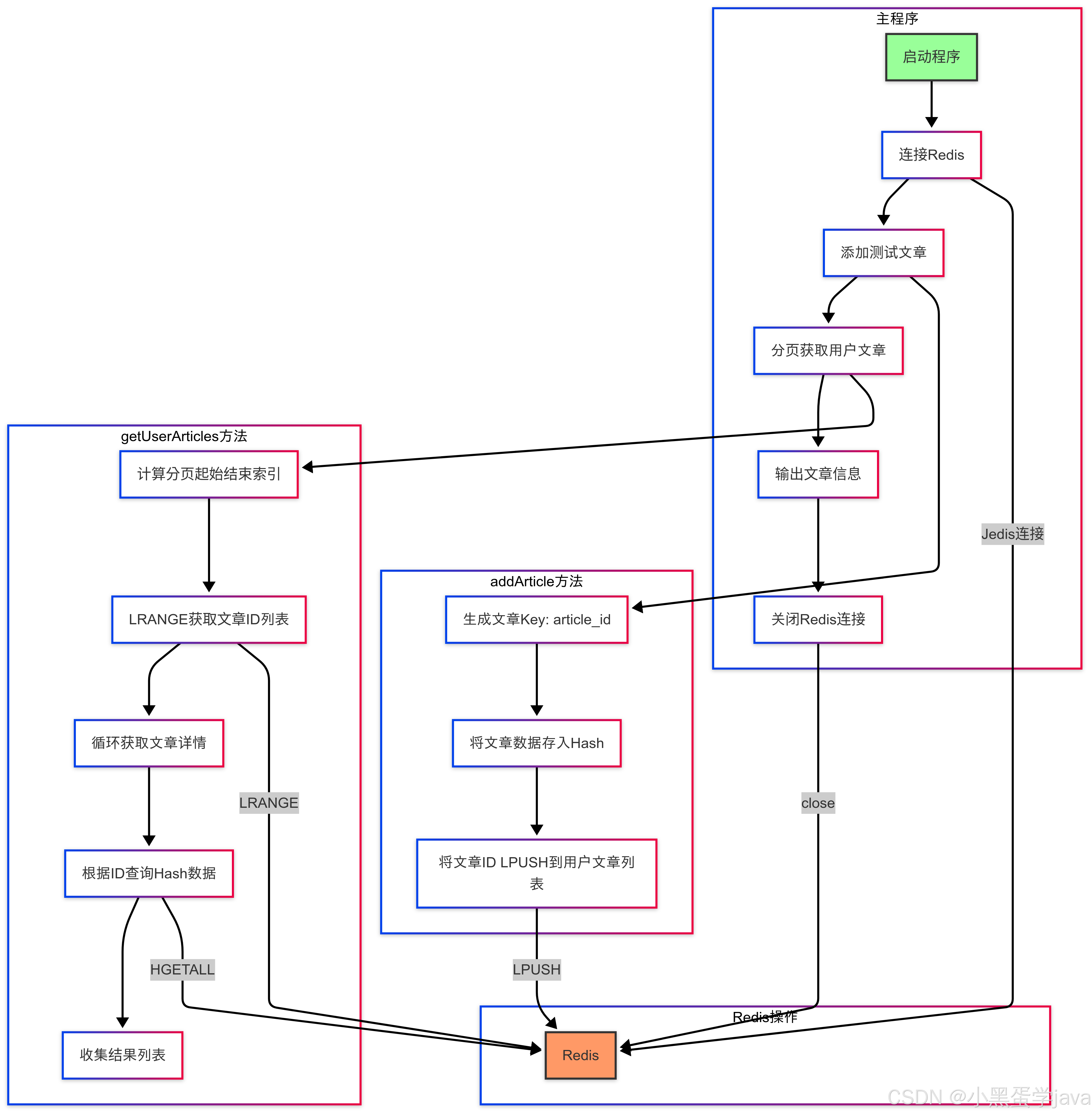
使用案例 :

  • 博客信息展示 列表

    Editor _ Mermaid Chart-2025-04-17-092414

    package com.example.redis.list;
    
    /**
     * 描述:
     *
     * @author ZHOUXIAOYUE
     * 每篇文章使用哈希结构存储(字段:title、timestamp、content),文章的 key 格式为 "article:{id}"。
     * 每个用户有自己的文章列表,列表 key 格式为 "user:{id}:articles",列表中存储文章 id,利用 LPUSH 添加文章(最新的在列表头部)。
     * 分页获取用户文章列表,示例中获取用户 id=1 的前 10 篇文章(即列表索引 0~9),再根据文章 id 获取对应的文章详细信息。
     * @date 2025/4/17 16:35
     */
    import redis.clients.jedis.Jedis;
    import java.util.Map;
    import java.util.HashMap;
    import java.util.List;
    import java.util.ArrayList;
    public class UserArticlesPagination {
        // 定义文章类
        static class Article {
            private String id;
            private String title;
            private String timestamp;
            private String content;
            public Article(String id, String title, String timestamp, String content) {
                this.id = id;
                this.title = title;
                this.timestamp = timestamp;
                this.content = content;
            }
            public String getId() {
                return id;
            }
            public String getTitle() {
                return title;
            }
            public String getTimestamp() {
                return timestamp;
            }
            public String getContent() {
                return content;
            }
        }
        // 添加文章,将文章哈希存储,并将文章 id 插入到用户的文章列表中
        public static void addArticle(Jedis jedis, String userId, Article article) {
            // 定义文章的 key 格式: article:{id}
            String articleKey = "article:" + article.getId();
            Map<String, String> articleMap = new HashMap<>();
            articleMap.put("title", article.getTitle());
            articleMap.put("timestamp", article.getTimestamp());
            articleMap.put("content", article.getContent());
            // 使用 HMSET 存储文章哈希
            jedis.hmset(articleKey, articleMap);
            // 将文章 id 添加到用户文章列表中,列表 key 格式: user:{id}:articles
            String userArticlesKey = "user:" + userId + ":articles";
            // 使用 LPUSH 保证最新文章位于列表头部
            jedis.lpush(userArticlesKey, article.getId());
        }
        // 分页获取用户的文章列表,并返回文章详情集合
        public static List<Map<String, String>> getUserArticles(Jedis jedis, String userId, int page, int pageSize) {
            String userArticlesKey = "user:" + userId + ":articles";
            // 计算起始和结束索引(分页从 1 开始)
            int start = (page - 1) * pageSize;
            int end = start + pageSize - 1;
            // 获取文章 id 列表
            List<String> articleIds = jedis.lrange(userArticlesKey, start, end);
            List<Map<String, String>> articles = new ArrayList<>();
            // 根据文章 id 获取文章详情
            for (String articleId : articleIds) {
                String articleKey = "article:" + articleId;
                Map<String, String> articleData = jedis.hgetAll(articleKey);
                // 如果文章数据存在,则加入结果列表
                if (!articleData.isEmpty()) {
                    articles.add(articleData);
                }
            }
            return articles;
        }
        public static void main(String[] args) {
            // 连接 Redis 服务,默认地址 localhost 与端口 6379
            Jedis jedis = new Jedis("localhost", 6379);
    
            // 假设用户 id 为 "1",添加几篇文章测试
            String userId = "1";
    
            Article article1 = new Article("101", "Redis 入门", "2023-10-01 10:00:00", "Redis 是一个键值存储系统...");
            Article article2 = new Article("102", "Redis 高级特性", "2023-10-02 11:30:00", "Redis 支持多种数据结构...");
            Article article3 = new Article("103", "Redis 实战案例", "2023-10-03 14:20:00", "通过案例来掌握 Redis 应用...");
            addArticle(jedis, userId, article1);
            addArticle(jedis, userId, article2);
            addArticle(jedis, userId, article3);
            // 分页获取用户文章列表:获取第一页,页面大小为 10
            List<Map<String, String>> articles = getUserArticles(jedis, userId, 1, 10);
            System.out.println("用户 " + userId + " 的文章列表:");
            for (Map<String, String> articleData : articles) {
                System.out.println("标题:" + articleData.get("title") + ", 时间:" + articleData.get("timestamp"));
                System.out.println("内容:" + articleData.get("content"));
                System.out.println("--------------------------");
            }
    
            // 关闭 Jedis 连接
            jedis.close();
        }
    }
    


网站公告


今日签到

点亮在社区的每一天
去签到